股票风险等级r5什么意思


一、银行理财产品风险高吗?风险**R5是什么意思
股票前的r表示融资融券的股票,(简称两融)是指向客户出借资金供其买入上市证券或者出借上市证券供其卖出,并收取担保物的经营活动。客户对股票代码带有“R”的股票感兴趣,想增加杠杆操作,那么投资者向具有融资融券业务**的证券公司提供担保物,借入资金买入证券(融资交易)或借入证券并卖出(融券交易)。这就是融资融券。融资融券交易风险有哪些?1、杠杆交易风险。融资融券业务具有杠杆效应,它在放大投资收益的同时也必然放大投资风险。投资者将股票作为担保品进行融资融券交易时,既需要承担原有的股票价格下跌带来的风险,又得承担融资买入或融券卖出股票带来的风险,同时还须支付相应的利息和费用,投资者由此承担的风险可能远远超过普通证券交易。2、卖空风险。这是特有的融资融券交易风险,普通证券投资发生的损失是有限的,最多不会超过投资者投入的**本金,但是融券交易的负债在理论上可以**扩大,因为证券上涨的幅度是没有上限的,而证券涨得越多,融券负债的规模就越大。所以,投资者须高度关注融券交易可能带来的风险。3、中介机构的资信风险。投资者应了解自己开户的券商是否具有融资融券**,同时还应该关注该券商资本实力是否强大,风险控制和管理系统是否完善。如果从事该业务的券商资信状况不佳,将会导致投资者信用账户交易受到限制,投资者可能因此承受交易受限的风险。4、强制平仓风险。投资者在从事融资融券交易期间,如果不能按照约定的期限清偿债务,或上市证券价格波动导致日终清算后维持担保比例低于警戒线,且不能按照《融资融券合同》约定的时间、数量追加担保物时,将面临担保物被证券公司强制平仓的风险,由此可能给投资者造成经济损失,这是要特别注意的融资融券交易风险。投资者进入股市之前**对股市有些初步的了解。前期可用个牛股宝模拟炒股去看看,里面有一些股票的基本知识资料值得学习,也可以通过上面相关知识来建立自己的一套成熟的炒股知识经验。希望可以帮助到您,祝投资愉快!


二、基金风险**A1是什么意思?和A5比哪个风险大?
基金产品风险分为五个**。依据风险从高到低,依次为高风险、较高风险、中风险、较低风险和低风险。 按照基金平均股票仓位和业绩波动率两项指标计算风险得分,然后求均值得到基金产品的风险得分: 风险** 主要特征 高风险 股票型基金 风险得分≥4.5 较高风险 股票型基金、混合型基金 风险得分3.5–4.4 中风险 混合型基金、债券型基金 风险得分2.5–3.4 较低风险 混合型基金、债券型基金 风险得分<2.5 低风险 中短债基金或货币市场型 不投资股票、可转债、 权证、股指期货等权益类证券或衍生品 A5风险**,A1风险**。


三、股票前的r是什么意思 有什么风险吗?
股票前的r表示融资融券的股票,(简称两融)是指向客户出借资金供其买入上市证券或者出借上市证券供其卖出,并收取担保物的经营活动。客户对股票代码带有“R”的股票感兴趣,想增加杠杆操作,那么投资者向具有融资融券业务**的证券公司提供担保物,借入资金买入证券(融资交易)或借入证券并卖出(融券交易)。这就是融资融券。融资融券交易风险有哪些?1、杠杆交易风险。融资融券业务具有杠杆效应,它在放大投资收益的同时也必然放大投资风险。投资者将股票作为担保品进行融资融券交易时,既需要承担原有的股票价格下跌带来的风险,又得承担融资买入或融券卖出股票带来的风险,同时还须支付相应的利息和费用,投资者由此承担的风险可能远远超过普通证券交易。2、卖空风险。这是特有的融资融券交易风险,普通证券投资发生的损失是有限的,最多不会超过投资者投入的**本金,但是融券交易的负债在理论上可以**扩大,因为证券上涨的幅度是没有上限的,而证券涨得越多,融券负债的规模就越大。所以,投资者须高度关注融券交易可能带来的风险。3、中介机构的资信风险。投资者应了解自己开户的券商是否具有融资融券**,同时还应该关注该券商资本实力是否强大,风险控制和管理系统是否完善。如果从事该业务的券商资信状况不佳,将会导致投资者信用账户交易受到限制,投资者可能因此承受交易受限的风险。4、强制平仓风险。投资者在从事融资融券交易期间,如果不能按照约定的期限清偿债务,或上市证券价格波动导致日终清算后维持担保比例低于警戒线,且不能按照《融资融券合同》约定的时间、数量追加担保物时,将面临担保物被证券公司强制平仓的风险,由此可能给投资者造成经济损失,这是要特别注意的融资融券交易风险。投资者进入股市之前**对股市有些初步的了解。前期可用个牛股宝模拟炒股去看看,里面有一些股票的基本知识资料值得学习,也可以通过上面相关知识来建立自己的一套成熟的炒股知识经验。希望可以帮助到您,祝投资愉快!


四、股票风险分类
股市可分系统风险和非系统风险,系统风险又称市场风险,也称不可分散风险。是指由于某种因素的影响和变化,导 致股市上所有股票价格的下跌,从而给股票持有人带来损失的可能性。系统风险的诱因 发生在企业外部,上市公司本身无法控制它,其带来的影响面一般都比较大。


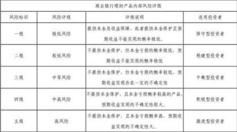
五、银行理财产品风险高吗?风险**R5是什么意思
风险由低到高位次为:谨慎型产品(R1)、稳健型产品(R2)、平衡型产品(R3)、进取型产品(R4)、激进型产品(R5)。但是银行理财亏本也不是什么新鲜事了,对理财方面有兴趣可以私信


六、工行理财产品中产品风险评级为PR5级是什么意思?
PR5级表示产品不保障本金,风险因素可能对本金造成重大损失,产品结构较为复杂,可使用杠杆运作。注:此评级是银行内部评级,仅供参考,具体的产品风险情况,请您通过相应产品说明书查看。


七、股票风险评估是什么意思
是对你的一个投资问卷调查,评估你的投资风格是激进的还是稳健型的。风险评估是对信息资产面临的威胁、存在的弱点、造成的影响,以及三者综合作用而带来风险的可能性的评估。作为风险管理的基础,风险评估(Risk Asses**ent)是组织确定信息安全需求的一个重要途径,属于组织信息安全管理体系策划的过程。风险评估的主要任务包括:识别组织面临的各种风险评估风险概率和可能带来的负面影响确定组织承受风险的能力确定风险消减和控制的优先**


八、银行理财产品风险高吗?风险**R5是什么意思
风险由低到高位次为:谨慎型产品(R1)、稳健型产品(R2)、平衡型产品(R3)、进取型产品(R4)、激进型产品(R5)。但是银行理财亏本也不是什么新鲜事了,对理财方面有兴趣可以私信


本文 巴适财经 原创,转载保留链接!网址:/article/383589.html
1.本站遵循行业规范,任何转载的稿件都会明确标注作者和来源;2.本站的原创文章,请转载时务必注明文章作者和来源,不尊重原创的行为我们将追究责任;3.作者投稿可能会经我们编辑修改或补充。







