王国风云3奇观建筑有什么用 十字军之王3奇特标志建筑作用介绍
LR阅读:2024-05-13 05:54:00
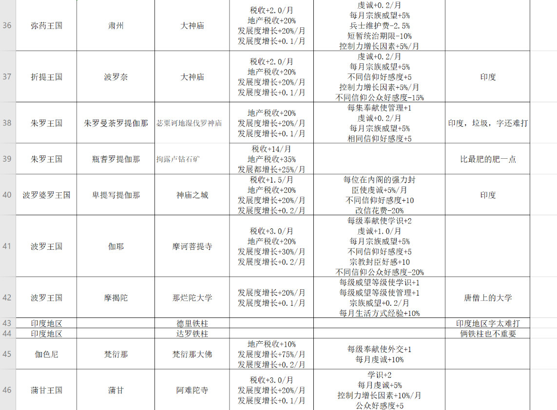
王国风云3奇观建筑有什么用?很多玩家可能还不了解游戏中的各个**所用的标志性奇观建筑有什么用,今天就给大家介绍一下十字军**3全奇观建筑具体功能一览,感兴趣的玩家赶紧进来看一下吧。
奇观建筑作用介绍






以上就是王国风云3奇观建筑有什么用的分享内容了,想了q解更多《王国风云3》相关资讯,请关注本站网游戏频道。
本文 巴适财经 原创,转载保留链接!网址:/rmyx/414017.html
声明
1.本站遵循行业规范,任何转载的稿件都会明确标注作者和来源;2.本站的原创文章,请转载时务必注明文章作者和来源,不尊重原创的行为我们将追究责任;3.作者投稿可能会经我们编辑修改或补充。








