王者荣耀苹果账号怎么转安卓-最新跨系统转移教程
王者荣耀苹果账号怎么转安卓?王者荣耀这款游戏是支持账号不同系统数据转移的,但很多的玩家并不清楚具体的转移方法了,所以今天小编就给大家带来一期详细的转移攻略,感兴趣的玩家不妨来了解一下吧。
王者荣耀苹果数据怎么转移到安卓
1、首先我们先打开王者营地,然后直接在搜索框当中搜索【转区】即可

2、接着就会出现转区选项,点击进入。

3、进入后点击开始转移,进入验证阶段。

4、填写【我已知悉以上须知内容和风险】,验证后,直接付费即可完成转区服务,转区费用99元。
5、转区一般是需要1-3个工作日完成,完成后会短信通知玩家。
注意事项:
1、角色一旦迁移成功,无法迁移会原来区,但是可以迁移回原大区其他小区。

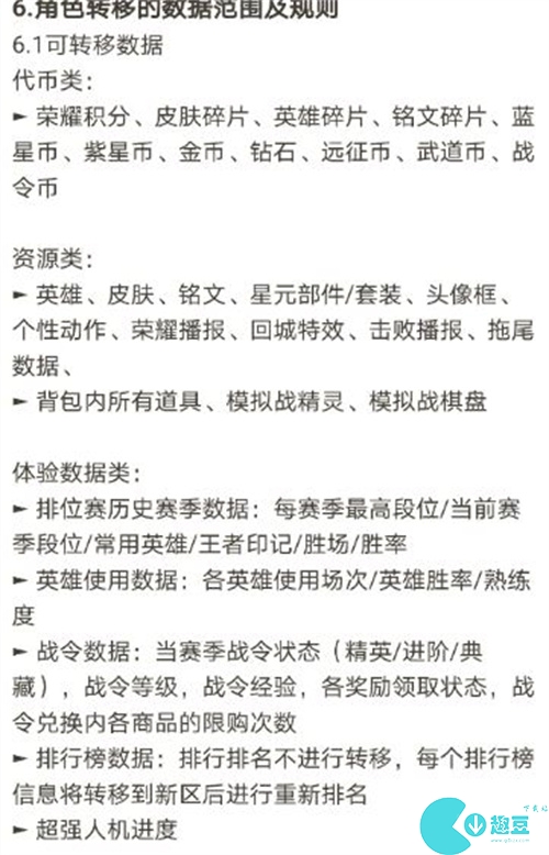
2、角色**、铭文、英雄、皮肤等都可以**迁移,只有战队数据,战队数据以及亲密关系等无法迁移。
3、迁移因可能导致游戏名重复,所以官方会随机取名,但是会通过邮箱免费发一张改名卡给转区玩家。

4、目前暂时只开放了安卓转苹果系统的操作,苹果转安卓系统暂时还未开放,所以如果玩家想要尝试从苹果端转安卓的话,那么就基本不用考虑了,只能耐心进行等待了!
5、转区90天一次机会,转区后90内是无法再次转区的。
总之以上就是苹果账号怎么转安卓的方法了,简单来说就是需要在王者营地app当中申请,转区后玩家需要静等3天就行了,届时不能登录游戏,转区费用99元。
本文 巴适财经 原创,转载保留链接!网址:/rmyx/355778.html
1.本站遵循行业规范,任何转载的稿件都会明确标注作者和来源;2.本站的原创文章,请转载时务必注明文章作者和来源,不尊重原创的行为我们将追究责任;3.作者投稿可能会经我们编辑修改或补充。








