• 发行企业债券的条件

    在现实生活中国,证券在人们生活中也是非常常见的,很多时候企业都会选择发行债券,那么你知道发行企业债券的条件?为了帮助大家更好的了解相关法律知识,法律快车小编整理...

    LR2024-08-15 17:08:14阅读:11
  • 我国企业债券的种类有哪些

    很多企业可能会发行债券,发行债券首先需要满足相关的条件,还需要了解本企业发行哪一种类型的债券,因为债券也是分很多类的,那么我国企业债券的种类有哪些?下面法律快车...

    LR2024-08-15 17:08:09阅读:10
  • 如何发行企业债券

    关于如何发行企业债券,想必很多人都对此有自己的疑问,如果对这类法律问题有着类似或相同的疑惑,坚信在认真看完下面的解答后,一定会有所收获、获益良多。为了帮助大家...

    LR2024-08-15 17:08:08阅读:13
  • 创投企业债券的发行要求

    创投企业债券是属于企业债券的一种,创投企业债券的发行要求是什么?发行创投企业债券的条件主要分为三个方面,分别是财务指标、募资投向和其他条件,下面由法律快车编辑...

    LR2024-08-15 17:08:04阅读:13
  • 我国企业债券有哪些种类

    企业债券按不同标准可以分为很多种类。最常见的分类有以下几种:...

    LR2024-08-15 17:08:00阅读:15
  • 企业债券个人要如何购买

    公司为了融资,可以发行债券,债券更是在当今市面上可供选择的投资产品之一,那个人能购买公司债券吗?公司债券购买者的要求是什么?企业债券个人要如何购买呢?针对这几个问...

    LR2024-08-15 17:07:57阅读:6
  • 企业债券融资有哪些方式

    在国家政策鼓励下,发行公司债券融资,对于其拓展融资渠道、改善融资结构、规范公司运营、提高经营实力具有重要的现实意义。那么企业债券融资有哪些方式?企业债券融资...

    LR2024-08-15 17:07:54阅读:14
  • 企业债券发行的基本条件

    根据我国《证券法》、《企业债券管理条例》等法律法规的规定,企业发行债券需要满足一定的基本条件,包括净资产、盈利能力、发行规模、募资用途以及其他要求,下面由法...

    LR2024-08-15 17:07:53阅读:18
  • 社保缴费价格表2024年最新标准来了 以山东昌乐县社保养老保险、医疗保险缴费为例!

    陕山东昌乐县社保基数2024-2025年是多少? 据新社通小编了解,社保分为城乡居民社保和职工社保两种。城乡居民社保是按年缴费的,由用户自费;职工社保是按月缴费的,由单...

    LR2024-08-15 17:04:21阅读:13
  • 山东兖州市社保缴费标准最新公布:2024-2025山东兖州市职工社保最低缴费基数是多少

    山东兖州市社保基数2024-2025年是多少? 据新社通小编了解,社保分为城乡居民社保和职工社保两种。城乡居民社保是按年缴费的,由用户自费;职工社保是按月缴费的,由单位...

    LR2024-08-15 17:04:20阅读:11
  • 山东临朐县2024年社保缴费基数下限来了!2024-2025山东临朐县职工社保多少钱一个月

    山东临朐县社保基数2024-2025年是多少? 据新社通小编了解,社保分为城乡居民社保和职工社保两种。城乡居民社保是按年缴费的,由用户自费;职工社保是按月缴费的,由单位...

    LR2024-08-15 17:04:14阅读:8
  • 九江社保缴费基数2024养老、医疗险最新标准是多少(缴费基数 缴费比例)

    九江2024职工社保一年要多少钱?2024九江职工社保年缴费金额=社保月缴费基数*社保比例*12个月。 需要提醒的,各地的社保缴费基数和比例是不一样的,因此,社保每年要交多...

    LR2024-08-15 17:04:12阅读:23
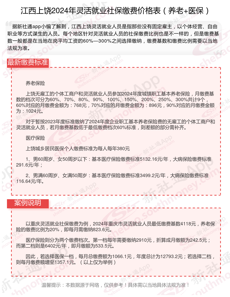
  • 江西上饶灵活就业人员社保缴费标准来了 2024江西上饶灵活就业人员自费社保交满15年能领到多少

    对于灵活就业者来说,社保缴纳是一个非常重要的问题。那么, 2024年江西上饶灵活就业社保怎么交?一个月要交多少呢? 领取待遇如何计算的?接下来随新社通APP小编一起了解...

    LR2024-08-15 17:04:10阅读:34
  • 企业支付拆迁补偿款交契税吗

    税收法定原则相信是很多人都明白的了,企业面对拆迁就会获得相应高额的补偿款,这些款项是需要纳税的。那么为了让大家能够详细了解企业支付拆迁补偿款交契税吗的相关...

    LR2024-08-15 16:57:35阅读:8
  • 契税首套房优惠政策

    在现实生活中,人们买房时,往往是需要按照规定交税的,一般契税是最常见的,当事人要按照规定交,那么契税首套房优惠政策?为了帮助大家更好的了解相关法律知识,法律快车小编...

    LR2024-08-15 16:57:30阅读:14
  • 买房没交契税有什么后果

    大家在买房的时候应该都听说过交契税,这也是买房不可避免的一种税收,如果不交的话,可能就没有房子产权证的,所以对我们影响还是很大的,接下来就让法律快车小编为大家带...

    LR2024-08-15 16:57:29阅读:8