巴适财经
  • 首页
  • 股票
  • 基金
  • 黄金
  • 外汇
  • 期货
  • 财经
  • 简讯
首页 > 财经
  • 神农架灵活就业人员社保缴费方式有哪些 2024神农架灵活就业人员自费社保缴费价格是多少?财经

    神农架灵活就业人员社保缴费方式有哪些 2024神农架灵活就业人员自费社保缴费价格是多少?

    对于灵活就业者来说,社保缴纳是一个非常重要的问题。那么, 2024年神农架灵活就业社保怎么交?一个月要交多少呢? 领取待遇如何计算的?接下来随新社通APP小编一起了解神...

    LR2024-08-17 16:02:31阅读:5
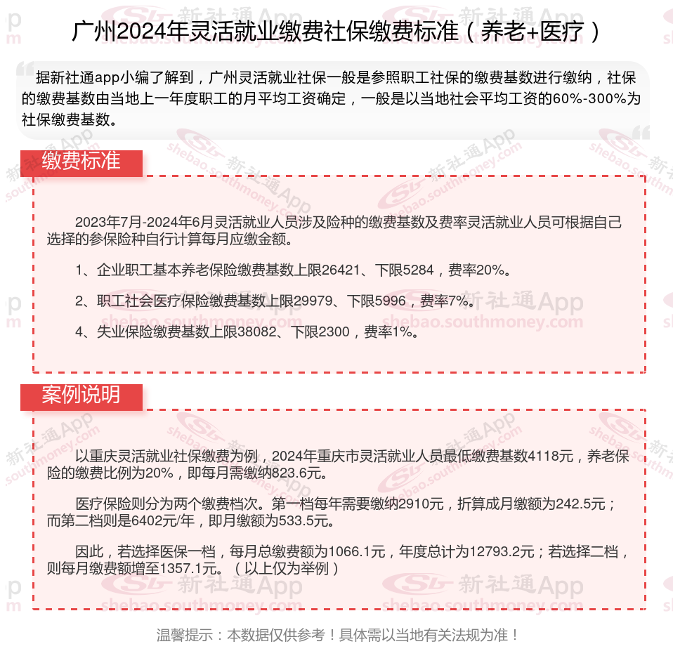
  • 2024广州灵活就业人员社保缴费价格表 广州2024年灵活就业社保缴费方式有哪些?财经

    2024广州灵活就业人员社保缴费价格表 广州2024年灵活就业社保缴费方式有哪些?

    随着经济的发展和社会的进步,灵活就业人员越来越多,但是很多人不知道如何缴纳社保。 本文将介绍2024年广州灵活就业人员社保缴费基数及如何缴纳社保,能领取多少钱, 帮...

    LR2024-08-17 16:02:26阅读:10
  • 2023~2024年社保缴费价目表,新沂个人社保养老、医疗险缴纳标准最新消息财经

    2023~2024年社保缴费价目表,新沂个人社保养老、医疗险缴纳标准最新消息

    新沂2024职工社保一年要多少钱?2024新沂职工社保年缴费金额=社保月缴费基数*社保比例*12个月。 需要提醒的,各地的社保缴费基数和比例是不一样的,因此,社保每年要交多...

    LR2024-08-17 16:02:24阅读:16
  • 2024年南沙灵活就业人员社保缴费基数和比例最新消息(养老保险 医疗保险)财经

    2024年南沙灵活就业人员社保缴费基数和比例最新消息(养老保险 医疗保险)

    什么是灵活就业社保?简单讲灵活就业人员购买的社保就叫灵活就业社保。灵活就业人员是指以非全日制、临时性和弹性工作等灵活形式就业的人员。那么 2024年南沙灵活...

    LR2024-08-17 16:02:23阅读:13
  • 城市房屋拆迁补偿协议公证程序财经

    城市房屋拆迁补偿协议公证程序

    第一条为规范城市房屋拆迁补偿、安置协议公证程序,根据《中华人民共和国民法通则》、《城市私有房屋管理条例》、《城市房屋拆迁管理条例》、《中华人民共和国公证...

    LR2024-08-17 15:47:55阅读:5
  • 房产公证是合理安排继承 误区解析财经

    房产公证是合理安排继承 误区解析

    生前为房产继承做好合理安排房产继承公证误区解析如今,为了避免日后可能产生的家庭财产纷争,去公证处办理继承权公证的人数日益增多。就拿静安区公证处来说,以前,来办...

    LR2024-08-17 15:47:55阅读:6
  • 提醒:办理房产赠与合同需要先公证财经

    提醒:办理房产赠与合同需要先公证

    刘先生:我有一套房子想赠与一个朋友,如何办理赠与手续?刘律师:刘先生首先要与您的朋友签订一个《赠与书》(或赠与合同),然后到公证处做《赠与书》(或赠与合同)的公证。...

    LR2024-08-17 15:47:54阅读:5
  • 房屋赠与公证后未过户,赠与人去世,如何处理?财经

    房屋赠与公证后未过户,赠与人去世,如何处理?

    :小李的爷爷奶奶生前将她名下房屋赠与小李,办理了房产赠与合同公证,但是一直没有过户。小李与爷爷奶奶家一直在使用这个房子。爷爷奶奶去世后小李到房产局办理过户手...

    LR2024-08-17 15:47:52阅读:19
  • 房产合同公证该怎么办财经

    房产合同公证该怎么办

    怎么办房产合同公证怎么办房产合同公证目前随着房地产市场的不断扩大,房地产交易纠纷也逐渐成为投诉热点,消费者需要寻求法律保护,因而商品房买卖合同公证成为一个有...

    LR2024-08-17 15:47:46阅读:5
  • 买二手车要交什么税,机动车与行人交通事故责任怎么划分财经

    买二手车要交什么税,机动车与行人交通事故责任怎么划分

    买二手车要交增值税。机动车与行人交通事故责任划分为全部责任,主要责任,同等责任,次要责任和无责任。主要根据非机动车驾驶人和行人有没有过错,主要过错在谁决定。...

    LR2024-08-17 15:45:35阅读:5
  • 建筑印花税的计税依据怎么算,建筑印花税怎么缴纳财经

    建筑印花税的计税依据怎么算,建筑印花税怎么缴纳

    建筑印花税的计税依据是根据签订的合同项目来计算的,建筑印花税应当按照规定的税率进行计算,建筑印花税在工程所在地地税局缴纳,建筑合同双方当事人要按照规定贴花。...

    LR2024-08-17 15:45:33阅读:25
  • 购销合同印花税含税吗,交纳购销合同印花税的方式有哪些财经

    购销合同印花税含税吗,交纳购销合同印花税的方式有哪些

    购销合同印花税不含税。但是签订合同时只记载了一个税价金额没有分别列示货物的金额的则含税的金额缴纳印花税。交纳购销合同印花税的方式有联网的方式,《税收缴款...

    LR2024-08-17 15:45:31阅读:6
  • 工业印花税的计税依据是什么,印花税税率是多少财经

    工业印花税的计税依据是什么,印花税税率是多少

    工业印花税的计税依据为,经济合同以合同上的金额和收入为印花税的计税依据。产权转移书以转移书上面的金额为计税依据,营业账簿以实收资本和资本公积相加的金额为计...

    LR2024-08-17 15:45:30阅读:20
  • 咨询合同是否交印花税,咨询合同属于技术合同吗?财经

    咨询合同是否交印花税,咨询合同属于技术合同吗?

    咨询合同不需要交印花税,只对条例列举的合同等计征印花税,涉及法律、会计、审计等方面的咨询不属于技术咨询,其所立合同不贴印花。咨询合同是技术咨询合同,技术合同主...

    LR2024-08-17 15:45:28阅读:6
  • 黑骑士卡 黑骑士卡怎么用财经

    黑骑士卡 黑骑士卡怎么用

    今天来为大家解答黑骑士卡这个问题的一些问题点,包括黑骑士卡怎么用也一样很多人还不知道,因此呢,今天就来为大家分析分析,现在让我们一起来看看吧!如果解决了您的问题...

    LR2024-08-17 15:23:45阅读:13
  • 银行卢布外汇存款利率,卢布与美元的汇率财经

    银行卢布外汇存款利率,卢布与美元的汇率

    关于银行卢布外汇存款利率很多朋友都还不太明白,今天小编就来为大家分享关于卢布与美元的汇率的知识,希望对各位有所帮助!卢布今年贬值45%,普京为了拯救卢布把基准利...

    LR2024-08-17 15:23:42阅读:32
 125247  首页 上一页 7367 7368 7369 下一页 尾页
搜索
排行榜
  • 热门文章
  • 山东省农商行存款利率表,山东农商银行最新利息表
  • 准时宝是什么?
  • 陕西信合最新的存款利率表 陕西信合存款定期利息
  • 陕西信合最新存款年利率 陕西信合3年定期的利率
  • 湖北银行最新存款利率,湖北银行20万大额存单
  • 银行开户行联行号查询系统官网(全国开户行银行联行号查询官网)
  • 邮政银行三年定期存款利率是多少?
  • 光大银行人工服务电话
  • 为何我会接到95533的电话?
标签列表
  • 股票行情
  • 人民币
  • 黄金价格
  • 基金
  • 外汇
  • 支付宝
  • 信贷
  • 养老保险
  • 期货
  • 投资理财
  • 美元指数
  • 理财常识
  • 房贷
  • 信用卡
  • 银行

本文内容由互联网用户自发贡献,该文观点仅代表作者本人。本站仅提供信息存储空间服务,不拥有所有权,不承担相关法律责任。如发现本站有涉嫌抄袭侵权/违法违规的内容, 请发送邮件至 support1012#126.com(#更换为@) 举报,一经查实,本站将立刻删除。

Copyright © 巴适财经 桂ICP备2025058490号