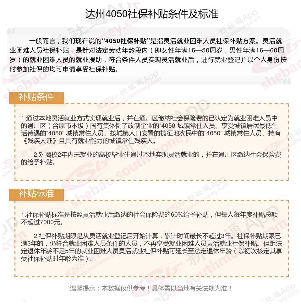
• 2023~2024年达州4050社保补贴多少钱一个月(4050补贴申请条件 4050补贴申请流程)

    2024达州灵活就业4050社保补贴是一项面向特定年龄段的就业困难人群的社会保险补贴。 “4050人员” 是国对大龄就业困难人员的一种称呼,指的是女性年满40岁,男性年满...

    LR2024-08-17 17:04:42阅读:18
  • 2023~2024年周口灵活就业社保补贴最新标准(申请条件 申请流程)

    2024周口灵活就业4050社保补贴是一项面向特定年龄段的就业困难人群的社会保险补贴。 “灵活就业4050社保补贴”是指灵活就业困难人员社保补贴。该方案是对就业困...

    LR2024-08-17 17:04:37阅读:18
  • 吉林辽源灵活就业4050补贴需要什么条件 2024年最新吉林辽源4050社保补贴标准

    2024吉林辽源4050补贴主要针对的是年龄在40岁以上的女性和50岁以上的男性,这些人群通常因为年龄较大而面临就业困难。 多数地区只有4050人员可以领取社保补贴,现在...

    LR2024-08-17 17:04:35阅读:9
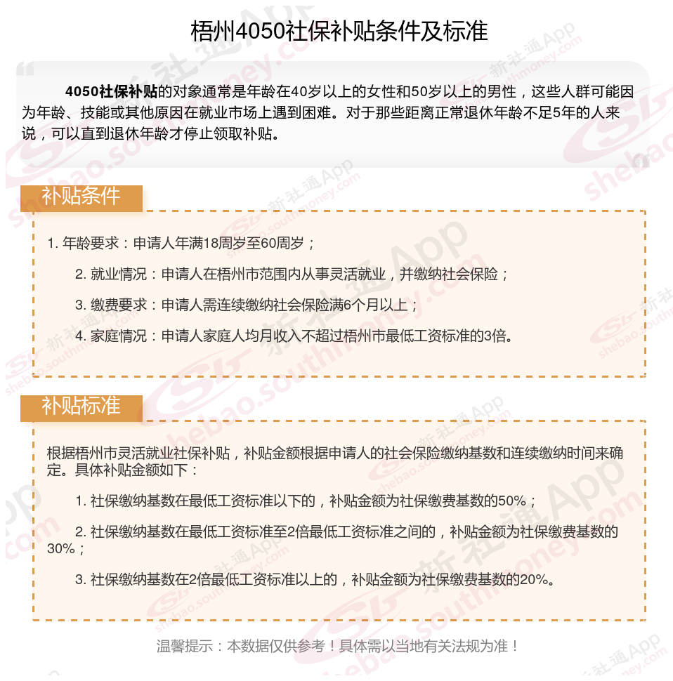
  • 2023~2024年梧州灵活就业社保补贴最新标准(申请条件 申请流程)

    2024梧州灵活就业4050社保补贴是一项面向特定年龄段的就业困难人群的社会保险补贴。 多数地区只有4050人员可以领取社保补贴,现在扩大了补贴对象及范围,通过就业困...

    LR2024-08-17 17:04:27阅读:23
  • 2024年贵州毕节什么条件可申请4050社保补贴 贵州毕节4050社保补贴领取最新标准一览

    2024贵州毕节4050补贴主要针对的是年龄在40岁以上的女性和50岁以上的男性,这些人群通常因为年龄较大而面临就业困难。 多数地区只有4050人员可以领取社保补贴,现在...

    LR2024-08-17 17:04:26阅读:19
  • 房产买卖公证指南

    房地产合同公证,是国家公证机关依法证明当事人之间签订的房地产合同的真实性、合法性的活动。房地产合同公证主要包括房户买卖(预售、转让)合同公证、房产赠与合同公...

    LR2024-08-17 16:47:57阅读:13
  • 房产继承公证程序

    房产继承公证,是国家公证机关根据公民的申请,依法证明公民具有继承死者遗留的个人合法房产权利的真实性、合法性的活动。办理房产继承公证由被继承房产所在地公证处...

    LR2024-08-17 16:47:56阅读:6
  • 安置房买卖协议不公证有效吗?

    近日不少市民致电,咨询安置房买卖不公证,是否证明这种买卖属于无效。专业律师答复答:买卖协议是否公证,不影响协议的法律效力,除非协议中明确约定以公证为生效要件。此...

    LR2024-08-17 16:47:55阅读:7
  • 婚前房产不公证离婚后归谁?

    案例:张小姐是武汉人,在去年三月份购买了一套房子,当时没有做任何公证。当年六月份,她和现在的老公结婚,今年和老公有些矛盾,她担心可能要和老公离婚。她担心,如果跟老公...

    LR2024-08-17 16:47:49阅读:8
  • 房产继承过户,只有公证遗嘱才有效

    赵女士万没想到,母亲去逝前通过订立遗嘱把房产让她继承,而且该《遗嘱》还经过律师见证,可母亲去逝后她去办理房产的过户登记时,却被告知必须有经过公证的《遗嘱》才能...

    LR2024-08-17 16:47:48阅读:12
  • 印花税的计算公式

    印花税有多种计算方式,具体根据合同种类而定,共有十三种计算公式,印花税的税率有两种形式,如果是合同则用比例计算税率,共有四个档次的税率,如购销合同适用0.3‰税率,如...

    LR2024-08-17 16:45:41阅读:14
  • 车辆租赁合同属于哪类印花税

    车辆租赁合同属于印花税税目中的财产租赁合同,按租赁金额的千分之一贴花,税额不足一元的按一元贴花。印花税在很多商事活动中都会应用到,在合同执行过程中,发生中止,多...

    LR2024-08-17 16:45:40阅读:10
  • 运输合同印花税率是多少

    运输合同印花税税率是运输费用的万分之五,运输合同属于印花税的征收范围,对于运输合同的双方当事人而言都要按照规定缴纳印花税,当事人应当缴纳的印花税存在少交或者...

    LR2024-08-17 16:45:39阅读:3
  • 技术合同缴纳印花税吗

    技术合同需缴纳印花税,包括技术转让、咨询、服务、培训等类型。印花税的缴纳根据合同内容和性质确定,税务部门加强征税管理措施,确保税款及时足额入库。...

    LR2024-08-17 16:45:38阅读:10
  • 技术合同印花税怎么算,双方都要交吗

    技术合同的印花税的计算需要看具体合同的属性以及合同所载明的金额有多少,简单来说,一般技术合同适用万分之三大的印花税税率,但特殊情况下也会适用万分之五的税率。...

    LR2024-08-17 16:45:28阅读:18
  • 2023~2024年乌兰浩特职工社保缴费多少钱一个月?乌兰浩特个人社保缴费最新标准来了

    乌兰浩特2024职工社保一年要多少钱?2024乌兰浩特职工社保年缴费金额=社保月缴费基数*社保比例*12个月。 需要提醒的,各地的社保缴费基数和比例是不一样的,因此,社保每...

    LR2024-08-17 16:02:39阅读:6