• 车库契税怎么收税

    我们都知道,买房要交契税,这个是国家法律明文规定的,也是纳税人的义务。但是现在除了买房人数的增多,买车的人数也是逐年上涨,毕竟一个家庭有辆车还是能带来不少便利的...

    LR2024-08-18 19:45:38阅读:5
  • 房屋契税可以退吗

    现在大家的经济条件变好了,买房子的人也越来越多了,买房是免不了要缴纳契税的,也是一笔不小的费用,听说现在买房契税方面可以减免,很多人还不是很了解,接下来就由法律快...

    LR2024-08-18 19:45:32阅读:14
  • 2024年哈尔滨什么条件可申请4050社保补贴 哈尔滨4050社保补贴领取最新标准一览

    2024哈尔滨灵活就业4050社保补贴是一项面向特定年龄段的就业困难人群的社会保险补贴。 多数地区只有4050人员可以领取社保补贴,现在扩大了补贴对象及范围,通过就业...

    LR2024-08-18 19:01:32阅读:25
  • 2023年甘肃庆阳退休计发基数是多少,看看退休金计算公式如下

    甘肃庆阳的2023年养老金计发基数终于揭晓了,据新社通app显示,甘肃庆阳2023年的养老金计发基数已经确定为7359元/月。这一基数用于核算2023年1月1日至12月31日期间退...

    LR2024-08-18 19:01:30阅读:19
  • 安徽宿州灵活就业4050补贴需要什么条件 2024年最新安徽宿州4050社保补贴标准

    2024安徽宿州4050补贴主要针对的是年龄在40岁以上的女性和50岁以上的男性,这些人群通常因为年龄较大而面临就业困难。 多数地区只有4050人员可以领取社保补贴,现在...

    LR2024-08-18 19:01:27阅读:11
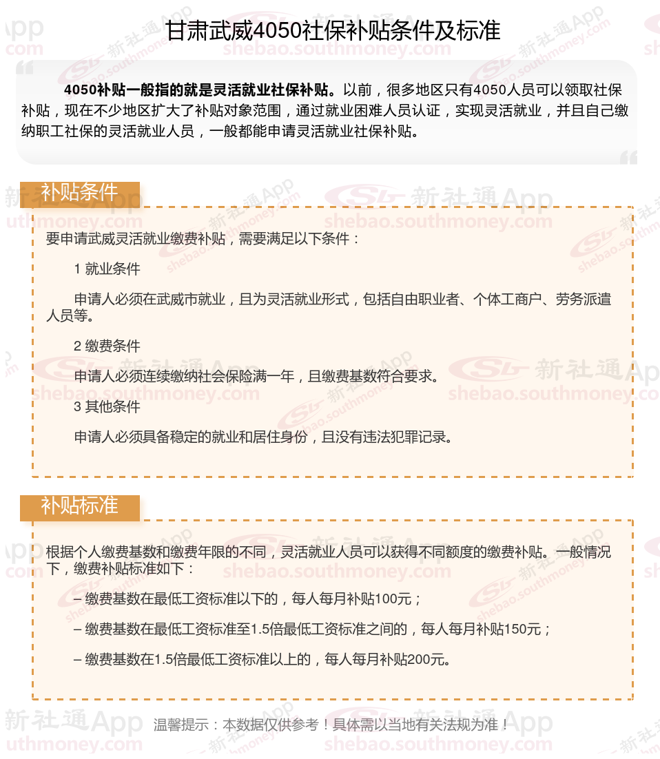
  • 2023~2024年甘肃武威4050社保补贴多少钱一个月(4050补贴申请条件 4050补贴申请流程)

    2024甘肃武威4050补贴主要针对的是年龄在40岁以上的女性和50岁以上的男性,这些人群通常因为年龄较大而面临就业困难。 多数地区只有4050人员可以领取社保补贴,现在...

    LR2024-08-18 19:01:20阅读:16
  • 退休金计算公式2024模拟计算器 广东江门退休金每月有多少举例说明

    交了这么多年社保你知道我们退休后能领多少钱吗?根据最新的社保退休金在线计算器,职工退休时的社保退休金由两部分组成:社保退休金=基础社保退休金 个人账户社保退休...

    LR2024-08-18 19:01:18阅读:23
  • 财政部关于对外国企业、外国人及华侨、港、澳、台同胞征收契税的通知

    财政部关于对外国企业、外国人及华侨、港、澳、台同胞征收契税的通知【实施时间】1991-01-23【发布单位】[91]财农税字第5号(1991年1月23日91财农税字第5号)各...

    LR2024-08-18 18:47:58阅读:5
  • 购买和建设住宅的暂行办法

    为了贯彻落实党的侨务政策,迅速开展侨汇建设住宅工作,根据国务院的有关文件精神,特制定本办法。一、鼓励华侨、归侨、侨眷用侨汇购买和建设住宅。他们购买和建设的住...

    LR2024-08-18 18:47:56阅读:15
  • 涉外房地产费税务处理的问题

    我们管辖了一家房地产开发企业,该房地产开发企业下辖一家房产物业管理公司,两家企业均为外商合资企业,各自有不同的法人代表,独立核算。2001年房地产开发公司在税前预...

    LR2024-08-18 18:47:55阅读:6
  • 规范房地产市场外资准入的意见

    建住房[2006]171号各...

    LR2024-08-18 18:47:49阅读:6
  • 涉外买卖中登记需提供的资料

    需提供的资料:(资料请自留复复印件)1、房产交易产权登记申请表;2、原房屋所有权证原件;3、涉外公证部门的公证书;转让合同(买卖协议、具结书)4、房产评估报告书5、...

    LR2024-08-18 18:47:48阅读:13
  • 房产证去父母名字避税

    在涉及房产方面的税务收取的时候,父母和子女方面是可以去进行名字增加的,有的时候也是可以合理避税的,那么房产证去父母名字避税?为了帮助大家更好的了解相关法律知识...

    LR2024-08-18 18:45:40阅读:16
  • 15万车位交多少契税

    现在基本上家家户户都有汽车了,这样就给我们出行带来了方便,但是买了车之后停车也是需要考虑的问题,因此购买停车位也是非常常见的,接下来就让法律快车小编为大家带来...

    LR2024-08-18 18:45:38阅读:7
  • 办房产证交契税需要多少钱

    房产属于不动产,办房产证意味着取得了房屋的产权,而不动产的产权必须登记,所以必须交契税。那么办房产证交契税需要多少钱?为了帮助大家更好的了解相关法律知识,法律快...

    LR2024-08-18 18:45:35阅读:13
  • 契税可以贷款吗

    贷款其实现在也很方便,贷款当然要满足条件,并且提供抵押物等,否则贷款是很难办下来的。房子可以作为抵押物,但是买房子交的契税可以吗?契税可以贷款吗?买房可以不交契税...

    LR2024-08-18 18:45:34阅读:13