• 买房个税契税买方缴纳吗

    在房产买卖的时候必须要要缴纳的费用就是税收的,这个房屋买卖的税收也是有着多种类型的,其中最为重要的就是房屋买卖的契税跟个税的。下面就让法律快车小编为大家带...

    LR2024-08-18 20:45:37阅读:13
  • 首套房契税自己交吗

    大家在购买房产的时候,应该都知道是需要按照规定缴纳相关税费的,大家如果是首次购买房子的话,可能对于一些税费的缴纳都不是很了解,那么首套房契税自己交吗?下面法律快...

    LR2024-08-18 20:45:32阅读:7
  • 沈阳契税缴纳的规定怎样的

    在缴纳契税的时候,是需要根据相关的税款缴纳的规定来的,这样才可以确保契税在计算的过程中,是计算正确的从而可以完成好的。那么今天就跟法律快车小编一起来看看沈阳...

    LR2024-08-18 20:45:30阅读:15
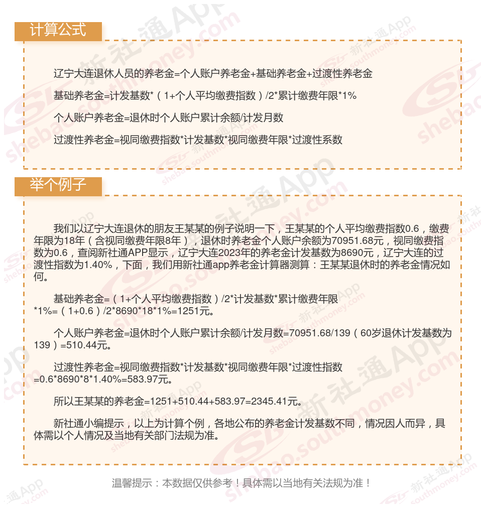
  • 辽宁大连养老金计算器在线计算入口,怎样计算退休后可以领多少养老金(2024最新)

    交了这么多年社保你知道我们退休后能领多少钱吗?根据最新的社保退休金在线计算器,职工退休时的社保退休金由两部分组成:社保退休金=基础社保退休金 个人账户社保退休...

    LR2024-08-18 20:01:30阅读:24
  • 吉林长春2023年养老金计发基数终确定 算算部分退休老人养老金如何补发?

    吉林长春养老金计发基数公布,吉林长春养老金重算补发能有多少钱?据新社通app显示,吉林长春2023年的养老金计发基数已经确定为7726.67元/月。这一基数用于核算2023年1...

    LR2024-08-18 20:01:29阅读:19
  • 新疆伊犁养老金计算公式2024年计算举例 2024年新疆伊犁退休工资最低多少钱一个月(全文)

    交了这么多年社保你知道我们退休后能领多少钱吗?根据最新的社保退休金在线计算器,职工退休时的社保退休金由两部分组成:社保退休金=基础社保退休金 个人账户社保退休...

    LR2024-08-18 20:01:27阅读:27
  • 宁夏石嘴山养老金计发基数是多少?2024年退休养老金重新计算标准如何算?

    宁夏石嘴山养老金计发基数公布,宁夏石嘴山养老金重算补发能有多少钱?宁夏石嘴山2023年养老金计发基数为7953元。与2022年的养老金计发基数7648元相比,2023年增加了30...

    LR2024-08-18 20:01:26阅读:27
  • 2023-2024年河南周口养老保险缴费比例及缴费费用一览表

    据新社通app获悉,养老保险通常就是我国的基本养老保险制,直接关系到我们退休之后养老金的领取。通常情况下只要达到法定退休年龄之前累计缴费满15年就可以在退休之...

    LR2024-08-18 20:01:19阅读:26
  • 外国企业怎么租赁办公楼(上海)

    随着我国改革开放的日益深入和加入WTO的日程日益迫近,许多跨国公司的先遣队已占领上海滩头,准备在中国加入WTO后以抢得先机,外国企业及其办事机构很想在上海找到一个...

    LR2024-08-18 19:47:59阅读:8
  • 宏观调控涉外房地产的大方向

    在外商投资流向上,应引导流向城市外的新区开发和改造难度较大的旧城区;在合资形式上,以中外合资、合作经营为主,严格控制外商独资办房地产企业;在开发形式上,应坚持以成...

    LR2024-08-18 19:47:53阅读:14
  • 涉外房地产市场的现状

    入世后,我国房地产业市场逐渐体现出以下特点:1、融资力度加大入世后,外资金融机构将按照国民待遇的原则,在我国申请开办金融企业,开展房地产融资贷款业务。许多国外资...

    LR2024-08-18 19:47:53阅读:7
  • 外销房应交哪些物业管理费用

    外销房房屋所有人或使用人交纳的物业管理费用一般包括以下几个方面:储备金作为房屋大修及公共设备大修理费用,日常管理不能动用这笔费用,储备金在房屋所有权能转移物...

    LR2024-08-18 19:47:52阅读:14
  • 中华人民共和国台湾同胞投资保护法

    中华人民共和国主席令(第二十号)《中华人民共和国台湾同胞投资保护法》已由中华人民共和国第八届全国人民代表大会常务委员会第六次会议于1994年3月5日通过,现予公布,自公布...

    LR2024-08-18 19:47:49阅读:9
  • 不交车库契税能吗

    买房的时候很多人会考虑一个因素,就是有没有车位,回家停车才方便,有的小区是有车库出售的,有车的家庭可以选择购买,需要支付一笔车库的费用,不过大家不知道是不是要交税...

    LR2024-08-18 19:45:48阅读:15
  • 车库交了契税还能更名吗

    契税的缴纳一般来说就是在购买房产的时候需要进行的,契税缴纳完成就是标志着相应的房管局以及法律登记的,所以这时候就是不允许进行更名的。下面就让法律快车小编为...

    LR2024-08-18 19:45:47阅读:9
  • 车库的契税是多少

    房屋现在几乎已经成为我们每个年轻人奋斗的目标,房屋买卖需要依法缴纳契税,这个可能所有人都知道。可是,购买车库是不是一定要缴纳契税,这个问题可能大多数人不是太清...

    LR2024-08-18 19:45:42阅读:12