巴适财经
  • 首页
  • 股票
  • 基金
  • 黄金
  • 外汇
  • 期货
  • 财经
  • 简讯
首页 > 财经
  • 2023~2024年广东肇庆灵活就业4050补贴最新标准 广东肇庆灵活就业社保补贴申请条件什么财经

    2023~2024年广东肇庆灵活就业4050补贴最新标准 广东肇庆灵活就业社保补贴申请条件什么

    2024广东肇庆4050补贴主要针对的是年龄在40岁以上的女性和50岁以上的男性,这些人群通常因为年龄较大而面临就业困难。 “4050人员” 是国对大龄就业困难人员的一种...

    LR2024-08-20 17:04:27阅读:17
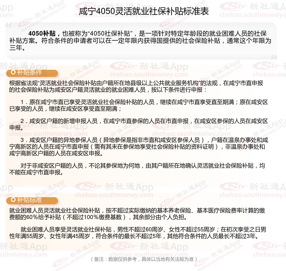
  • 咸宁4050社保补贴多少钱一个月,2024年4050社保补贴申请需要什么条件?财经

    咸宁4050社保补贴多少钱一个月,2024年4050社保补贴申请需要什么条件?

    2024咸宁4050补贴主要针对的是年龄在40岁以上的女性和50岁以上的男性,这些人群通常因为年龄较大而面临就业困难。 多数地区只有4050人员可以领取社保补贴,现在扩大...

    LR2024-08-20 17:04:25阅读:10
  • 2023~2024年达州4050补贴达到什么条件才能领取?达州4050补贴每月多少钱财经

    2023~2024年达州4050补贴达到什么条件才能领取?达州4050补贴每月多少钱

    2024达州4050补贴主要针对的是年龄在40岁以上的女性和50岁以上的男性,这些人群通常因为年龄较大而面临就业困难。 多数地区只有4050人员可以领取社保补贴,现在扩大...

    LR2024-08-20 17:04:23阅读:5
  • 2023~2024年河池4050社保补贴标准是什么,灵活就业人员补贴如何申请?财经

    2023~2024年河池4050社保补贴标准是什么,灵活就业人员补贴如何申请?

    2024河池灵活就业4050社保补贴是一项面向特定年龄段的就业困难人群的社会保险补贴。 多数地区只有4050人员可以领取社保补贴,现在扩大了补贴对象及范围,通过就业困...

    LR2024-08-20 17:04:15阅读:6
  • 2024年安徽淮南灵活就业4050补贴最新标准 安徽淮南什么条件可申请4050社保补贴财经

    2024年安徽淮南灵活就业4050补贴最新标准 安徽淮南什么条件可申请4050社保补贴

    2024安徽淮南灵活就业4050社保补贴是一项面向特定年龄段的就业困难人群的社会保险补贴。 “灵活就业4050社保补贴”是指灵活就业困难人员社保补贴。该方案是对就...

    LR2024-08-20 17:04:14阅读:5
  • 新手做保险如何找客源?财经

    新手做保险如何找客源?

    新手做保险找客源,具体有以下方式:1、先跟老业务员学习和熟悉业务知识,同时可以利用公司资源,做好保险售后服务,从而从老客户群体挖掘新需求从而进行业务开展。2、将公...

    LR2024-08-20 16:25:25阅读:13
  • 网商银行有必要开通吗(支付宝网商银行有必要开通吗)财经

    网商银行有必要开通吗(支付宝网商银行有必要开通吗)

    大家好,今天来为大家分享网商银行有必要开通吗的一些知识点,和支付宝网商银行有必要开通吗的问题解析,大家要是都明白,那么可以忽略,如果不太清楚的话可以看看本篇文章...

    LR2024-08-20 16:25:24阅读:4
  • 医疗保险缴费比例2022(医保扣款比例是多少)财经

    医疗保险缴费比例2022(医保扣款比例是多少)

    今年医保交多少钱2023农村320元,前阵子刚给老人交了!2023年医保缴费标准公布订阅2022年居民医保缴费标准来了居民基本医保政策也每年在完善和升级,越来越多的人对医...

    LR2024-08-20 16:25:23阅读:4
  • 如何记录购买工作服的费用?财经

    如何记录购买工作服的费用?

    工作服的账目是指记录与工作服有关的费用支出的账目。为了确保记账的准确性和完整性,需要按照一定的步骤进行记账操作。首先,根据会计账目规定,确定费用类别(比如:原材...

    LR2024-08-20 16:25:22阅读:13
  • VISA信用卡在中国可以使用吗?财经

    VISA信用卡在中国可以使用吗?

    想知道visa信用卡在国内能用吗?visa信用卡在国内能用。在国内刷的是VISA卡,是以国内当地的货币计价,用户用单标VISA卡消费,............

    LR2024-08-20 16:25:21阅读:7
  • 如何撤销已经结账的账单?财经

    如何撤销已经结账的账单?

    反结账,即退款处理,是餐饮企业核心操作技能之一。它可以有效解决顾客投诉问题,增加客户满意度,提高企业经营效率和形象。首先,当顾客提出退款要求时,服务人员需要打开收...

    LR2024-08-20 16:25:15阅读:7
  • 招商银行是否支持在其他银行进行取款操作?财经

    招商银行是否支持在其他银行进行取款操作?

    招商银行可以在别的银行取钱吗?招商银行是可以在别的银行取钱的,但是只可以在别的银行的ATM机上取钱,这种取钱方式被称为跨行取款。招............

    LR2024-08-20 16:25:11阅读:8
  • 网络借贷合同内容(什么叫要式合同什么叫诺成合同金融机构借款为什么属于诺成合同)财经

    网络借贷合同内容(什么叫要式合同什么叫诺成合同金融机构借款为什么属于诺成合同)

    网络借贷合同内容相信很多的网友都不是很明白,包括什么叫要式合同什么叫诺成合同金融机构借款为什么属于诺成合同也是一样,不过没有关系,接下来就来为大家分享关于网...

    LR2024-08-20 16:25:07阅读:4
  • 公积金贷款提前还款的条件是什么?财经

    公积金贷款提前还款的条件是什么?

    公积金贷款提前还款需要什么条件?公积金贷款提前还款需要条件如下:1、借款人从公积金贷款放款之日起够一年,才能申请提前还款。2、借款人............

    LR2024-08-20 16:25:05阅读:21
  • 代理记账主管需具备怎样的专业资格?财经

    代理记账主管需具备怎样的专业资格?

    主管代理记账业务的负责人,必须具备财经专业的本科学历或以上学历。记账业务涉及大量的财务知识和严谨的流程,因此负责人必须能够清楚地理解和正确地使用财务知识和...

    LR2024-08-20 16:25:02阅读:12
  • 自己如何交养老保险?财经

    自己如何交养老保险?

    用户可以通过所属地区社保局的官网、手机客户端、微信公众号、支付宝或微信的城市服务来进行缴费,不同地区、不同人群缴纳养老保险的方式也有所不同。以河北省城乡...

    LR2024-08-20 16:24:53阅读:5
 125438  首页 上一页 7233 7234 7235 下一页 尾页
搜索
排行榜
  • 热门文章
  • 山东省农商行存款利率表,山东农商银行最新利息表
  • 准时宝是什么?
  • 陕西信合最新的存款利率表 陕西信合存款定期利息
  • 陕西信合最新存款年利率 陕西信合3年定期的利率
  • 湖北银行最新存款利率,湖北银行20万大额存单
  • 银行开户行联行号查询系统官网(全国开户行银行联行号查询官网)
  • 邮政银行三年定期存款利率是多少?
  • 光大银行人工服务电话
  • 为何我会接到95533的电话?
标签列表
  • 股票行情
  • 人民币
  • 黄金价格
  • 基金
  • 外汇
  • 支付宝
  • 信贷
  • 养老保险
  • 期货
  • 投资理财
  • 美元指数
  • 理财常识
  • 房贷
  • 信用卡
  • 银行

本文内容由互联网用户自发贡献,该文观点仅代表作者本人。本站仅提供信息存储空间服务,不拥有所有权,不承担相关法律责任。如发现本站有涉嫌抄袭侵权/违法违规的内容, 请发送邮件至 support1012#126.com(#更换为@) 举报,一经查实,本站将立刻删除。

Copyright © 巴适财经 桂ICP备2025058490号