湖北美术学院关于2021年普通本科招生专业考试基本要求的公告
各位考生:
根据《教育部办公厅关于做好2021年普通高校部分特殊类型招生工作的通知》(教学厅〔2020〕13号)文件精神以及疫情防控常态化的工作要求,为稳妥做好我校2021年普通本科招生专业考试(以下简称“校考”)以及普通本科招生工作,经学校研究决定,现将我校2021年校考基本要求公告如下:

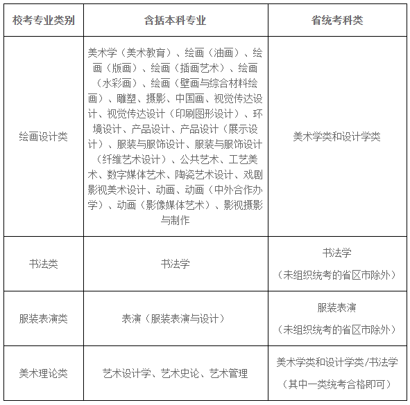
一、我校各专业类对应的省统考科类一览表

二、各专业类关于专业考试的基本要求
1.绘画设计类
绘画设计类限艺术考生报考。报考我校该类型的考生,必须参加考生所在省份(自治区、直辖市)美术学和设计学的艺术统考,统考成绩达到我校在各省划定的成绩要求,方可报名并必须参加我校组织的绘画设计类校考。
2.书法类、服装表演类
所在省(自治区、直辖市)有组织相应类别省统考的,考生相应类别省统考成绩合格,方可报名并必须参加我校组织的相应类别校考;所在省(自治区、直辖市)未组织相应类别省统考的,考生按所在省区市要求报名,并必须参加我校组织的相应类别校考。
3.美术理论类
美术理论类限艺术考生报考,无校考要求。考生必须参加所在省(自治区、直辖市)美术类和设计类统考或书法学统考且成绩合格,高考结束后,考生可在相应批次填报我校志愿。
4.提前批文理类
提前批文理类无统考和校考要求,**湖北省考生报考。高考结束后,考生可在相应批次填报我校。
三、其他事项
1.我校本年度普通本科招生要求、校考要求、考试安排、专业目录以后期发布的《湖北美术学院2021年普通本科招生章程》为准。请各位考生随时关注我校招生就业处官网发布的各项权威公告。
2.因疫情防控等不可预测与不可抗力等因素,我校保留调整考试方案的权利。
3.招生咨询电话:027-81317222;咨询时间:上午9:30—11:30,下午14:30—16:30。
百年湖美欢迎广大考生报考!
湖北美术学院招生委员会办公室
2020年11月24日
本文 巴适财经 原创,转载保留链接!网址:/article/379229.html
1.本站遵循行业规范,任何转载的稿件都会明确标注作者和来源;2.本站的原创文章,请转载时务必注明文章作者和来源,不尊重原创的行为我们将追究责任;3.作者投稿可能会经我们编辑修改或补充。






