关于广西民办高校优势特色专业拟立项建设名单的公示
LA阅读:2024-03-24 23:18:02
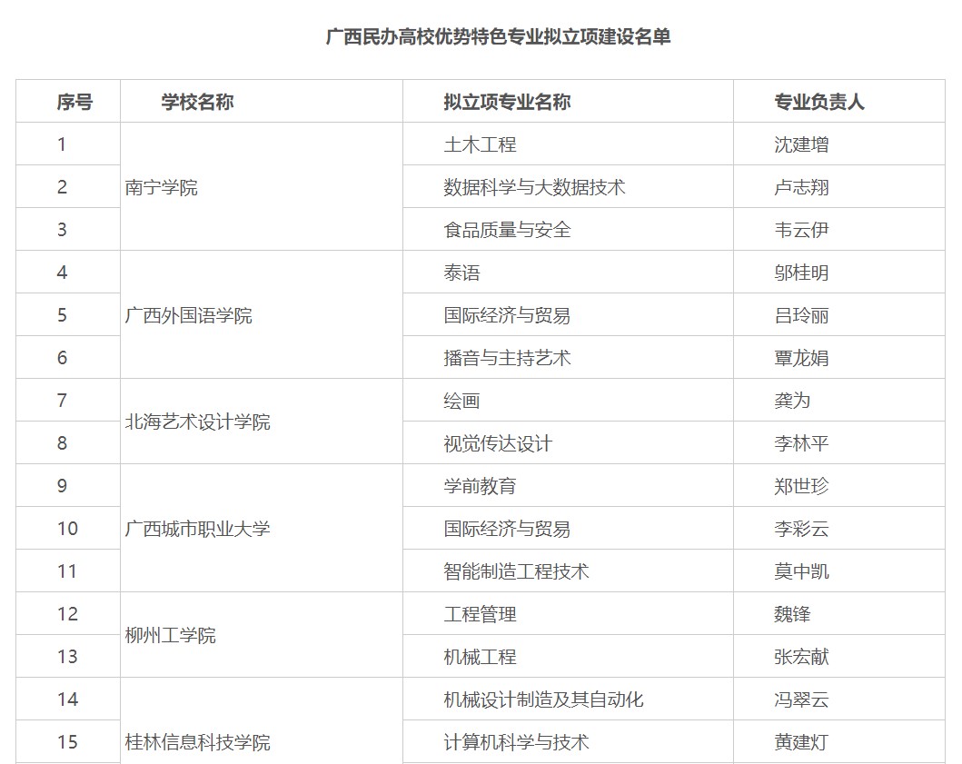
根据《自治区教育厅关于开展广西民办高校优势特色专业建设项目申报工作的通知》工作安排,我厅组织开展了全区民办高校优势特色专业建设项目评审工作。根据工作要求,现将评审结果进行公示,公示时间为5个工作日,从2022年11月4日起至11月11日止。

**单位和个人对公示名单有异议,可在公示期内以书面形式(包括必要的证明材料)向我厅提出。以单位名义提出的异议,须在异议材料上加盖本单位公章,并写明联系人姓名、通讯地址和电话;以个人名义提出的异议,须在异议材料上署真实姓名、身份证号,并写明本人的工作单位、通讯地址和电话。我厅对提出异议的单位和个人有关信息严格保密。不符合规定和要求的异议,不予受理。联系地址:南宁市竹溪大道69号2313办公室;邮编:530021;联系电话:0771—5815130。


本文 巴适财经 原创,转载保留链接!网址:/article/379086.html
声明
1.本站遵循行业规范,任何转载的稿件都会明确标注作者和来源;2.本站的原创文章,请转载时务必注明文章作者和来源,不尊重原创的行为我们将追究责任;3.作者投稿可能会经我们编辑修改或补充。






