“这次不一样”?金价创下历史新高之后 后市怎么看
这个阳春三月,来得颇有些不同寻常。一场黄金的大牛市,在春日的融融暖阳中拉开了帷幕。
2月29日以来,全球黄金价格迎来了一轮令人瞩目的大涨。
上海期货交易所的SHFE黄金连续八日收涨,从481.97元/克“飙升”至**511.66元/克的历史新高。
大洋彼岸,纽约商品交易所的COMEX黄金同样刷新记录突破2203美元/盎司,在一周左右的时间内**涨幅超过7%,纵观历史亦属罕见。(来源:Wind)
如何理解近来金价的“飙升”?如何看待黄金的配置价值?普通投资者如何布局?
这次不一样?
当传统分析框架遭遇“失效”
影响金价的主要因素,通常包括美元指数、风险事件、实际利率水平、通胀率,以及黄金市场的供需状况等几个关键维度。具体如下:

回溯历史,金价并非没有走出过类似的“主升浪”大涨,然而,本轮金价的涨势似乎跳脱出了常规的分析框架,让这次显得有些“不一样”。
观察美债利率:
传统框架告诉我们,黄金价格走势通常与美债实际利率负相关,因为黄金不生息,美国国债有利息,所以美债利率下降会提升黄金的吸引力。
但美债利率近期仅仅是出现了小幅回落,10年期美债实际利率虽下行11bp至1.88%,仍明显高于2023年12月27日1.64%的水平。与此同时,金价却已阔步迈向新高。

(来源:美联储,中金指标库,2023.1.3-2024.3.8)
观察美元指数走势:
传统框架告诉我们,由于黄金存在货币属性,会与其他货币体现出**的地位博弈关系,所以黄金价格通常与美元指数负相关。
同样地,美元指数近日的确出现小幅回落,但仍在103附近的相对高位徘徊。
观察避险情绪:
传统框架告诉我们,由于黄金具备避险功能,当遭遇风险事件冲击,市场避险情绪上升便会使得短期金价上涨。
站在当下,虽有中东等地缘因素扰动,但美欧日股市近期接连创出历史新高,表明市场风险偏好仍位于较高水平,黄金作为避险资产而受青睐的逻辑亦有所瑕疵。(来源:华泰证券)
如果这些传统的金价风向标并未明显转向,但行情的演绎又仿佛换了一片天地——那么,究竟是什么因素在悄然间改变了格局?
如何理解近期金价的“飙升”?
新秩序下的平衡
世界运行的客观规律是,只有旧的平衡被打破,新的秩序才能随之建立,而“打破”这一过程必然伴随着强大“外力”的加持。
本次最重要的“外力”之一,或许就是近年来全球央行强劲的购金需求。德邦证券研究发现,当央行成为市场主要交易者时,传统的实际利率定价机制便容易失效。(来源:德邦证券)
世界黄金协会报告显示,2023年各经济体央行全年净购金量为1037吨,仅比2022年的历史**记录少45吨。(来源:新华日报,2024.3.5)
更深层次的原因在于,2022年以来,全球宏观经济的版图被复杂的形势与**的地缘政治动荡所笼罩,大国博弈、俄乌冲突、巴以问题持续涌现。在金融市场资产价格剧烈波动的大背景下,全球进入“去美元化”过程,世界各国央行纷纷转向黄金,将其作为稳固外汇储备的锚。
20世纪70年代以前,全球货币体系事实上以黄金为“锚”,美元盯住黄金,西方主要货币盯住美元。尽管在1971年8月布雷顿森林体系崩溃后,宣告了黄金挂钩时代的终结,但正如马克思在《资本论》**卷中所述:“货币天生不是金银,但金银天生是货币”。黄金凭借其天然货币属性 高流动性 避险属性的配置定位,成为主要央行抛售美债后持有的重要替代性资产之一。这一配置趋势同时成为金价长期走势的重要支撑。
**央行更是成为了全球黄金**的买家之一。**外汇管理局发布的数据显示,截至 2024年1月末,**央行黄金储备规模报7219万盎司,已是连续第十五个月增持黄金,累计增持规模达955万盎司(约271吨)。(来源:Wind)
这其中所蕴含的信息量,或许值得每一位投资者深思。
如何看待黄金的配置价值?
新变局下的新周期
展望后市,短期的较快上涨可能会引发技术层面的调整,导致**黄金价格的波动和震荡加剧,但从长期来看,卖方研报普遍认为,本轮黄金的上涨周期可能尚未落幕。
**,尽管阶段性的预期时常回摆,但美联储本轮降息的大方向已经“尘埃落定”,历史复盘来看,在美联储降息周期开启之后的6个月里,黄金的表现在海外资产中仍然靠前;

第二,政治、经济、产业、金融等领域大国博弈**铺开,逆全球化带来摩擦成本增加,叠加能源转型以及服务业通胀粘性,海外长期通胀**可能难以快速回落;
第三,近年来海外风险事件不断,今年或将成为有史以来**的选举年,全球经济政策不确定指数**走高,也为金价高企提供了空间;
第四,全球经济的棋局之上,变局正在悄然上演。各国央行减持美国国债、转而增持黄金,与此同时,数字货币的崛起也在无形中侵蚀着美元的霸权地位。这两股力量汇聚,共同推动着“去美元化”的浪潮,这不仅是金融格局的重塑,更是金价长期表现的潜在催化剂。
从历史经验来看,央行购金量大增往往是金价上行的重要风向标之一。回顾我国的官方储备资产配置,上一轮黄金储备连续增长的记录定格在2018年末至2019年9月,期间金价实现了24.4%的显著涨幅,并在随后的2020年继续保持强势。(来源:中信证券)

普通投资者如何布局黄金?
多元配置、着眼长期
从投资的角度来看,黄金价格的确波动较大且本身无法生息,但由于其可以对抗通胀和地缘政治风险的特性,以及与股票、债券、大宗商品等其他大类资产走势的低相关性,在家庭资产配置中仍然具备**的重要性。
图:南华黄金指数与其他主要指数相关性分析

(数据来源:Wind,统计区间:2010/01/01 - 2023/03/20)
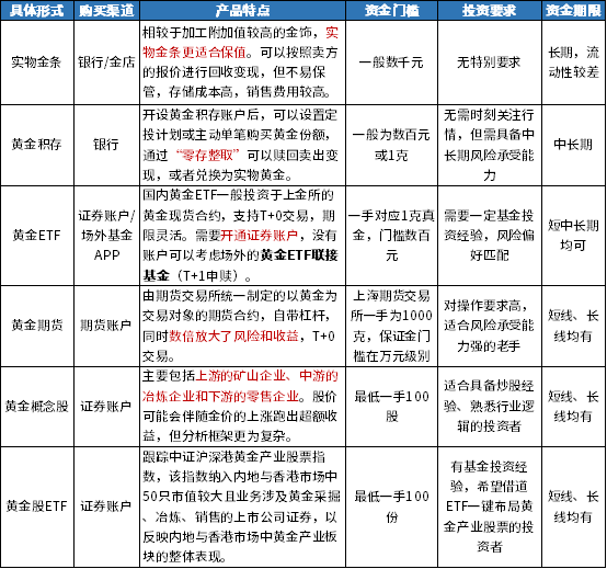
目前主流的布局方式包括以下几种:

注:以上仅供示例展示,不构成投资建议
①实物金条:相较于加工附加值较高的黄金首饰,从银行或者大型金店购入实物金条更适合投资保值。在符合要求的情况下,可以按照银行的报价进行回收变现,但流动性较差。
②黄金积存:在银行开设黄金积存账户后,可以设置定投计划或主动单笔购买黄金份额,通过“零存整取”赎回卖出变现或者兑换为实物黄金,资金期限一般为中长期。
③黄金期货:由期货交易所统一制定的以黄金为交易对象的期货合约,T 0交易,由于自带杠杆,同时数倍放大了风险和收益,对操作要求高,适合具备投资经验且风险承受能力较强的投资者。
④黄金ETF:**黄金ETF一般投资于上海黄金交易所挂牌交易的黄金现货合约,一手(100份)黄金ETF对应1克真金,需要开通证券账户,支持T 0交易,投资门槛几百元,投资期限灵活,短中长期均可,没有场内证券账户也可以考虑场外的黄金ETF联接基金,具备交易效率较高、投资门槛低、投资费用低、没有储存成本等相对优势。
⑤黄金概念股:主要包括上游的矿山企业、中游的冶炼企业和下游的零售企业。黄金概念股可能会伴随金价的上涨跑出超额收益,但股价的分析框架更为复杂,还需要结合企业经营情况、盈利预期、个股估值、市场环境等共同判断,适合具备**股票分析经验、熟悉行业逻辑的投资者。
⑥黄金股ETF:跟踪中证沪深港黄金产业股票指数的走势,投资这个ETF等于一键布局内地与香港市场中50家黄金产业上市公司股票的整体表现,在风险偏好匹配的情况下,也算是一种较为便捷的投资方式。
如果考虑配置黄金,一是要注意仓位控制,黄金更适合作为资产配置的一环而非重仓或单一布局,通常的仓位占比在5-10%即可;二是要结合自身的风险承受能力、投资预期和资金期限选择适合自身的黄金品种,以一个中长期投资理财的视角来考虑这个问题。
本文 巴适财经 原创,转载保留链接!网址:/article/372504.html
1.本站遵循行业规范,任何转载的稿件都会明确标注作者和来源;2.本站的原创文章,请转载时务必注明文章作者和来源,不尊重原创的行为我们将追究责任;3.作者投稿可能会经我们编辑修改或补充。








