【风口研报】A股六月行情怎么走?八大券商这样解读!“十大金股”组合提前看
今日(5月31日)沪深两市**低开,盘初股指迅速走低,一路震荡下行;午后三大股指延续低位整理,弱势格局一览无遗。
从盘面上来看,科技股延续涨势,题材股纷纷起舞,行业与概念板块涨跌不一,局部赚钱效应仍存。行业方面,景点及旅游、传媒、计算机应用、机场航运等板块表现突出;题材板块方面,MLOps概念、混合现实、英伟达概念、国资云等板块涨幅靠前。
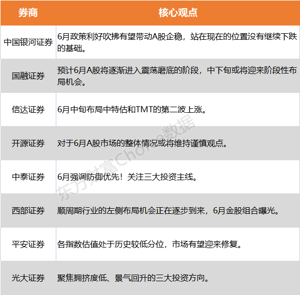
就此,寻找当前市场走向,**银河证券指出,6月政策利好吹拂有望带动A股企稳,站在现在的位置没有继续下跌的基础;国融证券表示,预计6月A股将逐渐进入震荡磨底的阶段,中下旬或将迎来阶段性布局机会;信达证券认为,6月中旬布局中特估和TMT的第二波上涨。

**银河证券:6月政策利好吹拂有望带动A股企稳 站在现在的位置没有继续下跌的基础
市场展望:6月政策利好吹拂有望带动A 股市场企稳。从全球资产的配置角度来看,当前A股具有估值高性价比 宏观经济相对较为稳定的优势,奠定A股资产全球配置的价值优势。
从基本面看,A股站在现在的位置没有继续下跌的基础。当前仍在震荡筑底中,是布局的好时机。
投资策略:在短期负面情绪充分释放后,市场有望企稳后向上,仍以结构性机会为主,已充分调整 基本面扎实的高景气板块是配置主要方向,应当聚焦风险已充分释放 低估值的龙头个股。
国融证券:预计6月A股将逐渐进入震荡磨底的阶段 中下旬或将迎来阶段性布局机会
市场展望:展望6月份,美国加息预期或继续波动,**经济弱复苏预期开始兑现,同时,高额的贸易顺差或对人民币汇率形成支撑,未来人民币存在大的贬值压力和贬值空间的概率较小,预计6月份A股将逐渐进入震荡磨底的阶段,中下旬或将迎来阶段性布局机会。
投资策略:建议逢低布局AI与业绩修复两条主线。一方面,海外AI及ChatGPT相关公司业绩大超预期,市场表现较好,衍射到**,能够率先实现业绩兑现的AI细分领域结构性机会可以期待,建议关注AI算力、光模块、PCB 等细分行业。
另一方面,**经济数据短期回落,但仍处于疫情放开后的复苏通道之上,政策端有望持续发力,且4 月份以来,部分细分领域景气度回暖态势有所加速,产业链公司业绩有望边际改善,建议关注白酒、美容护理、中药、民营医院、存储芯片、面板、光伏、储能、银行和火电等细分领域。
信达证券:6月中旬布局中特估和TMT的第二波上涨
投资策略:配置风格偏向进攻,先布局超跌消费链、地产链,6月中旬布局中特估和TMT的第二波上涨,Q3**关注周期。
(1)消费链、地产链:无需过度悲观,后续可能会出现政策微调,整体存在超跌后预期修复的上涨。
(2)中特估&TMT:6月中旬建议再次关注,这些板块的调整主要是交易拥挤后的调整,从战略上,由于经济尚未恢复,大部分板块盈利验证一般,所以有长期逻辑的中特估和TMT依然会有机会。
(3)Q3建议关注周期:周期股当下受到全球库存周期下行的影响,整体偏弱,但随着库存周期下降进入尾声,2023 年Q4-2024 年,宏观需求存在回升的可能。考虑到长期产能建设不足,需求、供给和估值可能会共振。
十大金股组合:工业富联(电子)、遥望科技(传媒互联网及海外)、奥飞娱乐(传媒互联网及海外)、泛微网络(计算机)、金种子酒(食品饮料)、兖矿能源(能源)、新奥股份(电力公用)、中兴通讯(通信)、赛轮轮胎(化工)、宁德时代(电力设备&新能源)。
开源证券:对于6月A股市场的整体情况或将维持谨慎观点
投资策略:对于6月A股市场的整体情况或将维持谨慎观点。
主要基于:一方面,海外市场来看,预计年内美联储降息概率较低,甚至6月加息市场预期仍在攀升,短期中美利差倒挂扩大或掣肘A 股市场流动性;
另一方面,**经济内生性修复正面临较为困难的“主动去库”尾声,降息概率依然较大,但短期人民币贬值压力上升,或导致市场风险偏好下降。
而中长期对于A股市场我们依然保持乐观。静待2023H2**消费能力修复、储蓄率下降,以及产能利用率、CPI、PPI等逐步企稳,**经济将逐步进入“被动去库”阶段,A股亦将迎来趋势性、明显的上涨行情。
中泰证券:6月强调防御优先!关注三大投资主线
投资策略:6月市场整体或仍以调整为主,强调防御优先。建议关注医药板块,军工、半导体等**安全板块,以及电力等央企公用事业等主线,此外可以关注大众消费“困境反转”的布局机会。
具体来看:1)医药,疫情对于社会的长期复杂性影响和老龄化影响下居民看病需求的提升及**后续对于医疗资源的投入加速,使得包括中药、医疗器械、OTC、药店等在内的医药板块的景气度无需政策**或即可贯穿全年,甚至更长的周期,中药、OTC等医药品种逢调整可逐步布局;
2)半导体、军工等**安全相关板块或将是科技股后续的**。今年军费增速保持稳定增长,叠加供应链安全和军工集团国企改革的催化,军工板块或存在较大的结构性机会;半导体等安全板块或有更大力度政策支持,倒逼国产化率进一步提升;
3)新一轮国企改革拉开序幕,低估值高分红的央企龙头仍是A股估值“洼地”,价值实现有望重塑央企估值;
4)疫情冲击与地产下行影响下,消费及新基建或将承压,政策变化或将**消费与新基建,与中低收入阶层对应的弹性较低的相关的国货、休闲食品、小家电有望受益,可关注大众消费困境反转的布局机会。
西部证券:顺周期行业的左侧布局机会正在逐步到来 6月金股组合曝光
市场背景:随着近期央企ETF 逐步发行推动增量资金入市,“中特估”仍然是当下主线。而从中期来看,当前资产价格所隐含的经济预期已经回到低位,这与当前经济修复的韧性形成较大背离,顺周期行业的左侧布局机会正在逐步到来。
配置三条主线:1)“中特估”:随着国企改革三年行动目标的完成,新一轮国企改革深化提升行动已经箭在弦上,叠加央企指数及ETF 上市催化,**特色估值体系 政策落地过程中关注具备明显估值优势的银行、保险、建筑、电力、石油石化等行业央企;
2)顺周期资产:经济复苏方向明确,关注与经济修复相关度较高的汽车、食品饮料、钢铁、建材等,医药中消费属性较强的消费医疗、中药、药房、医疗器械等细分领域;以及地产链上的家电,建材,轻工等行业;
3)弹性成长:全球流动性拐点叠加前期题材炒作热情趋于理性,建议关注成长板块中业绩持续兑现的新能源与消费电子。基于以上配置策略,
6月金股组合:TCL中环(电新),**平安(非银),金山办公(计算机),中航高科(军工),优利德(电子)、和而泰(通信)、恒瑞医药(医药)、美的集团(家电),晨光新材(化工),温氏股份(农业)。
平安证券:各指数估值处于历史较低分位 市场有望迎来修复
市场展望:6月美国债务上限问题逐步落定,6月的议息会议可能宣告加息周期结束,外围市场风险偏好有望好转,这有助于缓解人民币的贬值压力。**来看,当前工业企业利润已经处在较深的负增长区间,后续PPI的逐步企稳对企业利润增速至关重要。
在经济下行压力加大下,央行保持流动性充裕,DR007再次回到政策利率下方,市场对新的稳增长政策可能也会有所期待,叠加各指数估值处于历史较低分位,市场有望迎来修复,应该逢低布局。
光大证券:聚焦拥挤度低、景气回升的三大投资方向
投资策略:当前市场存量博弈明显,市场对业绩关注度提升,配置思路上应聚焦拥挤度低、景气回升的方向。
配置方向一:大消费板块的细分领域。消费复苏仍将是全年的核心主线,建议关注业绩稳健或业绩持续改善的大消费领域,包括食品加工、白酒、饮料乳品、中药等行业。
配置方向二:制造业领域的底部改善。建议关注库存去化较快,业绩或将底部改善的行业,结合当前基金的配置比例,建议关注消费电子、通信设备、光学光电子、计算机设备等TMT行业。
配置方向三:低估值顺周期的国企板块。国企重估主题或仍将持续,建议关注低估值顺周期的国企板块,包括煤炭、石油石化、银行、建筑装饰等行业。
6月A股金股组合:韦尔股份、**联通、普蕊斯、新兴铸管、欧陆通、华能**、铁科轨道、天顺风能、**石油、**石化。
(本文不构成**投资建议,投资者据此操作,一切后果自负。市场有风险,投资需谨慎。)
本文 巴适财经 原创,转载保留链接!网址:/article/31468.html
1.本站遵循行业规范,任何转载的稿件都会明确标注作者和来源;2.本站的原创文章,请转载时务必注明文章作者和来源,不尊重原创的行为我们将追究责任;3.作者投稿可能会经我们编辑修改或补充。








