巴适财经
  • 首页
  • 股票
  • 基金
  • 黄金
  • 外汇
  • 期货
  • 财经
  • 简讯
首页 > 财经
  • 债券清偿方式财经

    债券清偿方式

    公司或者政府等主体,在需要资金的时候,在证券市场上可以进行筹集,有一种方式是发行债券,一般是约定到期偿还,不过债券的清偿不止这一种,还有多种方式,很多人对此不清楚,那...

    LR2024-08-15 14:25:31阅读:16
  • 民法典中长期债权投资债券是什么财经

    民法典中长期债权投资债券是什么

    民法典中长期债权投资债券是企业购买的其他企业的债券、金融债券和国债等一年以上的债券。在司法实践的过程中,我国公司债券一般在银行间、交易所以及银行柜台市场...

    LR2024-08-15 14:25:31阅读:17
  • 银行间的债券市场指的是什么财经

    银行间的债券市场指的是什么

    很多公司都会发行债券,而债券市场则是发行跟买卖债券的一个场所,银行间也是债券市场进行交易的一个重要场所,那么银行间的债券市场指的是什么?下面法律快车小编为大家...

    LR2024-08-15 14:25:26阅读:15
  • 买债券期货的条件财经

    买债券期货的条件

    在我们进行购买债券的时候,是需要进行确定公司是否盈利或者是稳定,同时投资者进行投资的时候也要有相关的投资门槛即可,那么他的条件是什么呢?接下来法律快车小编为大...

    LR2024-08-15 14:25:22阅读:15
  • 股票可转换公司债券是什么意思财经

    股票可转换公司债券是什么意思

    金融市场发展速度加快,竞争也日趋白热化,在这种状况之下,越来越多的大公司面临融资这一问题采取了不同的方式。股票可转换公司债券,正是其中一种方式,常见于大公司的发...

    LR2024-08-15 14:25:17阅读:14
  • 减持可转换公司债券是利好还是利空财经

    减持可转换公司债券是利好还是利空

    对投资者也是一种选择,可持有债券,获得较高利息,也可转成股票,分享公司发展成果是利好,当然对股市有一定分流资金的作用。可以看作是利空也可以看作是利好。接下来,法律...

    LR2024-08-15 14:25:16阅读:17
  • 公司赎回债券是利好吗财经

    公司赎回债券是利好吗

    在经济生活中,当公司在发展中面临资金紧缺的困境时,是可以在经过批准后对外发现债券的,通过这个方法盘活资金,在之后资金充足时则可以赎回债券。那么公司赎回债券是利...

    LR2024-08-15 14:25:10阅读:6
  • 非公开发行公司债券挂牌转让规定财经

    非公开发行公司债券挂牌转让规定

    挂牌转让是上市公司才能进行的活动,及我国目前的市场情况来看,对于那些符合进行挂牌转让交易的上市公司,在收到转让无异议函后获得挂牌转让的资格。为了维护市场经济...

    LR2024-08-15 14:25:03阅读:14
  • 2024年阳江灵活就业4050补贴最新标准 阳江什么条件可申请4050社保补贴财经

    2024年阳江灵活就业4050补贴最新标准 阳江什么条件可申请4050社保补贴

    2024阳江4050补贴主要针对的是年龄在40岁以上的女性和50岁以上的男性,这些人群通常因为年龄较大而面临就业困难。 “4050人员” 是国对大龄就业困难人员的一种称呼...

    LR2024-08-15 14:01:45阅读:11
  • 2024-2025年陕西吴堡县社保缴费基数多少钱一个月?看看陕西吴堡县社保缴纳比例是多少财经

    2024-2025年陕西吴堡县社保缴费基数多少钱一个月?看看陕西吴堡县社保缴纳比例是多少

    陕西吴堡县社保基数2024-2025年是多少? 据新社通小编了解,社保分为城乡居民社保和职工社保两种。城乡居民社保是按年缴费的,由用户自费;职工社保是按月缴费的,由单位...

    LR2024-08-15 14:01:40阅读:14
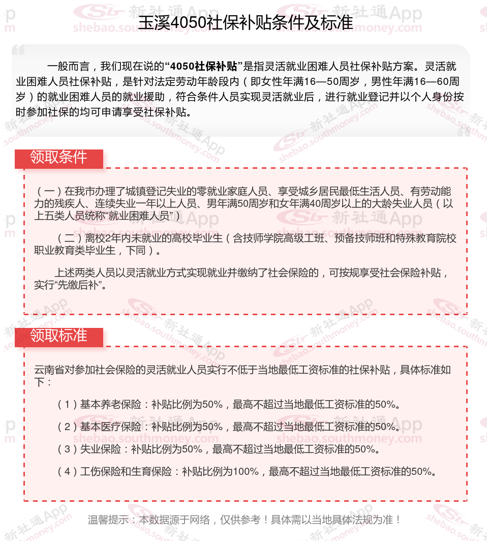
  • 玉溪灵活就业4050补贴需要什么条件 2024年最新玉溪4050社保补贴标准财经

    玉溪灵活就业4050补贴需要什么条件 2024年最新玉溪4050社保补贴标准

    2024玉溪灵活就业4050社保补贴是一项面向特定年龄段的就业困难人群的社会保险补贴。 “灵活就业4050社保补贴”是指灵活就业困难人员社保补贴。该方案是对就业困...

    LR2024-08-15 14:01:24阅读:7
  • 石泉县个人社保多少钱一个月?2024-2025年陕西石泉县社保缴费标准一览表财经

    石泉县个人社保多少钱一个月?2024-2025年陕西石泉县社保缴费标准一览表

    石泉县社保基数2024-2025年是多少? 据新社通小编了解,社保分为城乡居民社保和职工社保两种。城乡居民社保是按年缴费的,由用户自费;职工社保是按月缴费的,由单位和职...

    LR2024-08-15 14:01:23阅读:11
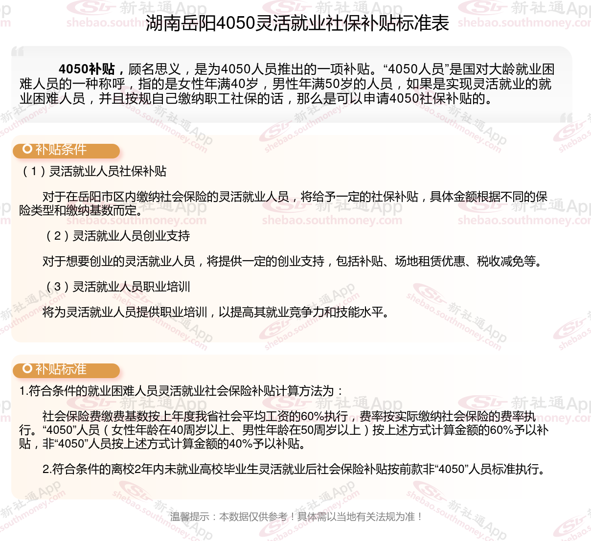
  • 2023~2024年湖南岳阳灵活就业4050补贴最新标准 湖南岳阳灵活就业社保补贴申请条件什么财经

    2023~2024年湖南岳阳灵活就业4050补贴最新标准 湖南岳阳灵活就业社保补贴申请条件什么

    2024湖南岳阳灵活就业4050社保补贴是一项面向特定年龄段的就业困难人群的社会保险补贴。 “灵活就业4050社保补贴”是指灵活就业困难人员社保补贴。该方案是对就...

    LR2024-08-15 14:01:20阅读:27
  • 2023~2024年浙江宁波社保养老、医疗各项缴费标准公布,浙江宁波社保缴费档次及比例一览表财经

    2023~2024年浙江宁波社保养老、医疗各项缴费标准公布,浙江宁波社保缴费档次及比例一览表

    2024浙江宁波在职人员社保自己要交多少钱? 浙江宁波在职人员缴纳的社保费用,一般都是交纳五险,按照最低缴费档次进行交费,一年大概需要交几千元至一万多元,如果按...

    LR2024-08-15 13:01:43阅读:16
  • 牡丹江社保缴费基数2023-2024年最新标准是多少?牡丹江社保缴费明细如下财经

    牡丹江社保缴费基数2023-2024年最新标准是多少?牡丹江社保缴费明细如下

    2024牡丹江职工社保一年要多少钱?牡丹江职工社保年缴费金额=社保月缴费基数*社保比例*12个月。 需要提醒的,各地的社保缴费基数和比例是不一样的,因此,社保每年要交多...

    LR2024-08-15 13:01:38阅读:7
  • 2024-2025年陕西汉阴县社保缴费基数最新公布 看看陕西汉阴县社保需要缴纳多少钱财经

    2024-2025年陕西汉阴县社保缴费基数最新公布 看看陕西汉阴县社保需要缴纳多少钱

    陕西汉阴县社保基数2024-2025年是多少? 据新社通小编了解,社保分为城乡居民社保和职工社保两种。城乡居民社保是按年缴费的,由用户自费;职工社保是按月缴费的,由单位...

    LR2024-08-15 13:01:38阅读:13
 125049  首页 上一页 7459 7460 7461 下一页 尾页
搜索
排行榜
  • 热门文章
  • 山东省农商行存款利率表,山东农商银行最新利息表
  • 准时宝是什么?
  • 陕西信合最新的存款利率表 陕西信合存款定期利息
  • 陕西信合最新存款年利率 陕西信合3年定期的利率
  • 湖北银行最新存款利率,湖北银行20万大额存单
  • 银行开户行联行号查询系统官网(全国开户行银行联行号查询官网)
  • 邮政银行三年定期存款利率是多少?
  • 光大银行人工服务电话
  • 为何我会接到95533的电话?
标签列表
  • 股票行情
  • 人民币
  • 黄金价格
  • 基金
  • 外汇
  • 支付宝
  • 信贷
  • 养老保险
  • 期货
  • 投资理财
  • 美元指数
  • 理财常识
  • 房贷
  • 信用卡
  • 银行

本文内容由互联网用户自发贡献,该文观点仅代表作者本人。本站仅提供信息存储空间服务,不拥有所有权,不承担相关法律责任。如发现本站有涉嫌抄袭侵权/违法违规的内容, 请发送邮件至 support1012#126.com(#更换为@) 举报,一经查实,本站将立刻删除。

Copyright © 巴适财经 桂ICP备2025058490号