• 共同签署深港通《联合公告》

    2016年8月16日,中国证券监督管理委员会主席刘士余与香港证券及期货事务监察委员会主席唐家成在北京共同签署《中国证券监督管理委员会香港证券及期货事务监察委员...

    LR2024-08-15 21:21:40阅读:7
  • 银行理财或不得投资上市公司股票

    27日,银监会银行理财新规征求意见稿浮出水面,旋即让火热的股市打了一个冷战。南方日报记者从接近监管层人士处获悉,银监会前期确实已经就《商业银行理财业务监督管理...

    LR2024-08-15 21:21:38阅读:14
  • 最高法:证券期货纠纷多元化解试点

    最高人民法院与中国证券监督管理委员会联合召开全国证券期货纠纷多元化解机制试点工作推进会。最高人民法院副院长江必新在会上强调,要围绕落实党中央关于深化金融...

    LR2024-08-15 21:21:35阅读:7
  • 国债期货开户条件

    国债期货是属于金融期货交易所的产品,是一款门槛比较高的交易产品,所以对于个人投资者来说,一般国债期货开户的条件也是比较高的,所以我们要了解清楚。下面就让法律快...

    LR2024-08-15 21:08:11阅读:11
  • 国债回购利率怎么计算

    最近这些年的降息,银行的定期存款利率越来越低了,因此很多单位和个人都会选择购买债券,其中就包括了国债,国债的回购收益率一般会高于同一时间的银行定存利率,正回购是...

    LR2024-08-15 21:08:10阅读:11
  • 国债期货是什么

    国债期货是什么?国债期货是指通过有组织的交易场所预先确定买卖价格并于未来特定时间内进行钱券交割的国债派生交易方式。国债期货交易过程中体现的特征有成交与交...

    LR2024-08-15 21:08:09阅读:12
  • 国债逆回购的交易特征

    国债逆回购的交易特征是什么?国债逆回购是国债交易双方以债券为权利质押所进行的短期资金融通业务。国债逆回购的交易特征体现在交易的收益性和安全性,下面由法律快...

    LR2024-08-15 21:08:09阅读:20
  • 国债期货价格的影响因素

    国债期货价格的影响因素有哪些?国债价格总的来说,是随着国债市场供求状况的变化而变化的,市场的供求关系对国债价格的变动有着直接的影响。当市场上的国债供过于求时...

    LR2024-08-15 21:08:08阅读:19
  • 国债的品种可以按什么分类

    我国为了保证财政的安全,会适当在一定的条件下发行国债。国债以国家信用为背书,相比于股票、证券等,国债更安全,其经济风险小,更容易承兑,所以很多人愿意购买国债来投资...

    LR2024-08-15 21:08:07阅读:12
  • 国债可以提前支取吗,提前支取有风险吗

    国债是一种很多投资者都会选择的投资理财产品,因其安全性较高、较为灵活,所以获得了越来越多投资者的青睐。很多投资者由于存在需要,会希望能够提前支取,但是对于提前...

    LR2024-08-15 21:08:03阅读:15
  • 特别国债的概念和分类是什么

    核心内容:特别国债的概念和分类是什么?特别国债是以提高收益为主要目标,有特定用途。特殊国债有定向债券、特种国债和专项国债等等。发行特别国债有利于抑制货币流动...

    LR2024-08-15 21:07:54阅读:12
  • 什么是债券融资名词解释

    债券融资是企业直接向市场筹集资金的一种方式,无需金融中介,通过发行债券向投资者筹款,并承诺按期付息还本。债券融资不会稀释企业的控制权。...

    LR2024-08-15 21:07:48阅读:14
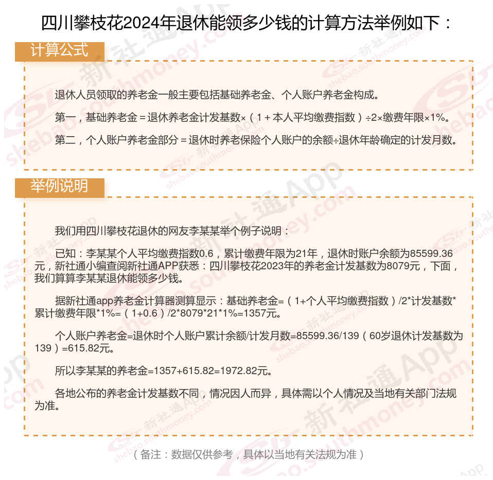
  • 四川攀枝花养老金怎么计算退休领取金额,2024退休金计算方法,新人退休金标准

    交了这么多年社保你知道我们退休后能领多少钱吗?根据最新的社保退休金在线计算器,职工退休时的社保退休金由两部分组成:社保退休金=基础社保退休金 个人账户社保退休...

    LR2024-08-15 21:01:38阅读:43
  • 河南安阳养老保险缴费基数2023-2024年最新标准 看看你退休之后可以拿多少钱?

    据新社通小编了解,养老保险是我国的一项基本社会保险,养老保险分为城乡居民养老保险和职工养老保险两种。城乡居民养老保险是按年缴费的,由用户自费;职工养老保险是...

    LR2024-08-15 21:01:33阅读:44
  • 2023-2024河南鹤壁职工社保基数是多少 河南鹤壁2024养老保险缴费基数下限是多少

    据新社通app获悉,一般情况下养老保险的缴费金额是根据当下的一个养老缴费基数来计算的。不同地区以及不同年份的养老缴费基数都是不一样的,每年都可以看到各地的养...

    LR2024-08-15 21:01:30阅读:23
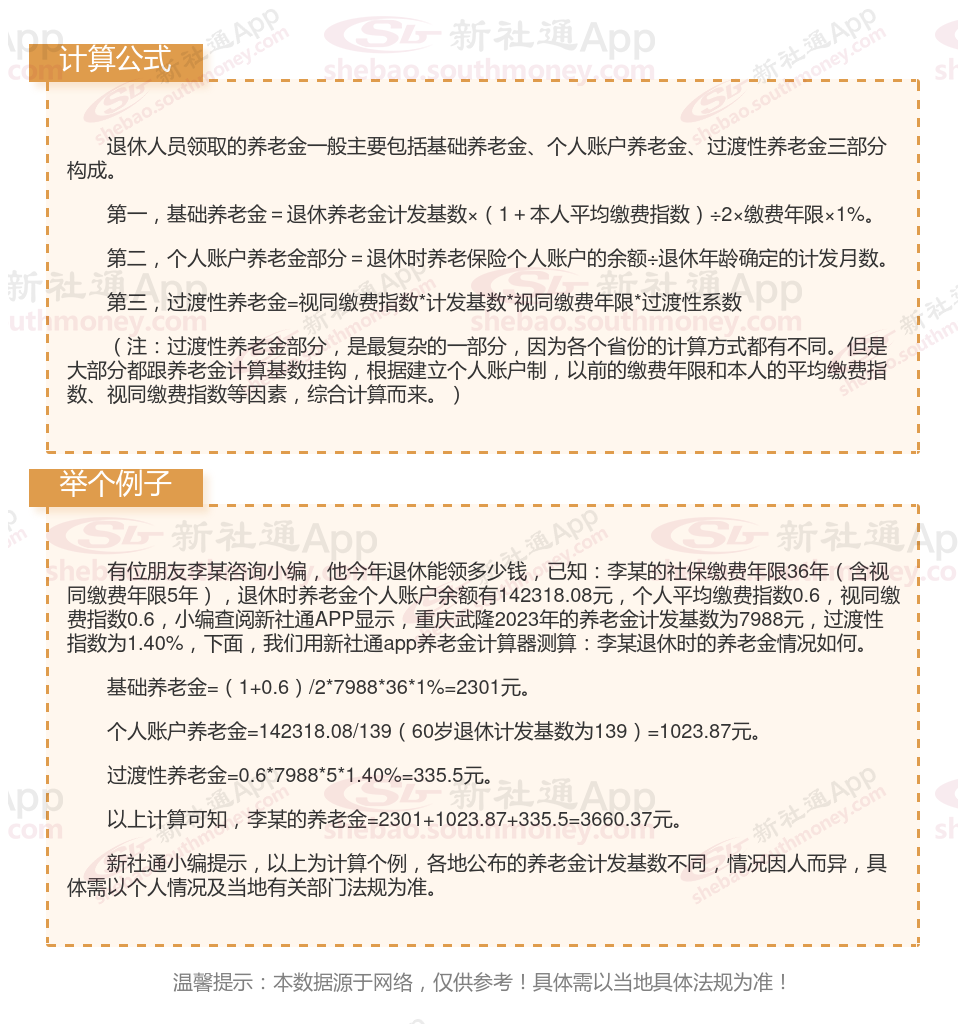
  • 重庆武隆社保交满15后退休可以拿多少?重庆武隆养老金计算方法2024年在线计算器(举例)

    交了这么多年社保你知道我们退休后能领多少钱吗?根据最新的社保退休金在线计算器,职工退休时的社保退休金由两部分组成:社保退休金=基础社保退休金 个人账户社保退休...

    LR2024-08-15 21:01:28阅读:14