• 属于股票型基金的有哪些 股票型基金类型有哪些

    股票型基金是指投资于股票市场的基金,包括普通股票型基金和指数型基金。除了我国的股票基金外,国外股票基金又可分为单一国家型股票基金、区域型股票基金、国际股票...

    LR2024-08-16 16:23:38阅读:11
  • 银龄安康保险:一种专为老年人设计的全面保障方案

    银龄安康保险是一种专为50周岁及以上的老年人设计的保险产品。以下是关于该保险的一些重要信息:1. 投保年龄:该保险的投保年龄为50周岁及以上。2. 保障期间:银龄安康...

    LR2024-08-16 16:23:37阅读:2
  • 小规模纳税人如何确认税务身份?

    小规模纳税人的确认需要满足一定的条件。首先,根据《中华人民共和国税收征收管理法》第六十六条的规定,小规模纳税人是指其本年度应纳税销售额不超过三百万元的企业...

    LR2024-08-16 16:23:35阅读:12
  • 2023~2024年河南漯河灵活就业4050补贴最新标准 河南漯河灵活就业社保补贴申请条件什么

    2024河南漯河灵活就业4050社保补贴是一项面向特定年龄段的就业困难人群的社会保险补贴。 多数地区只有4050人员可以领取社保补贴,现在扩大了补贴对象及范围,通过就...

    LR2024-08-16 16:02:55阅读:10
  • 白山4050社保补贴标准2024年最新 白山灵活就业4050补贴需要什么条件

    2024白山灵活就业4050社保补贴是一项面向特定年龄段的就业困难人群的社会保险补贴。 多数地区只有4050人员可以领取社保补贴,现在扩大了补贴对象及范围,通过就业困...

    LR2024-08-16 16:02:52阅读:6
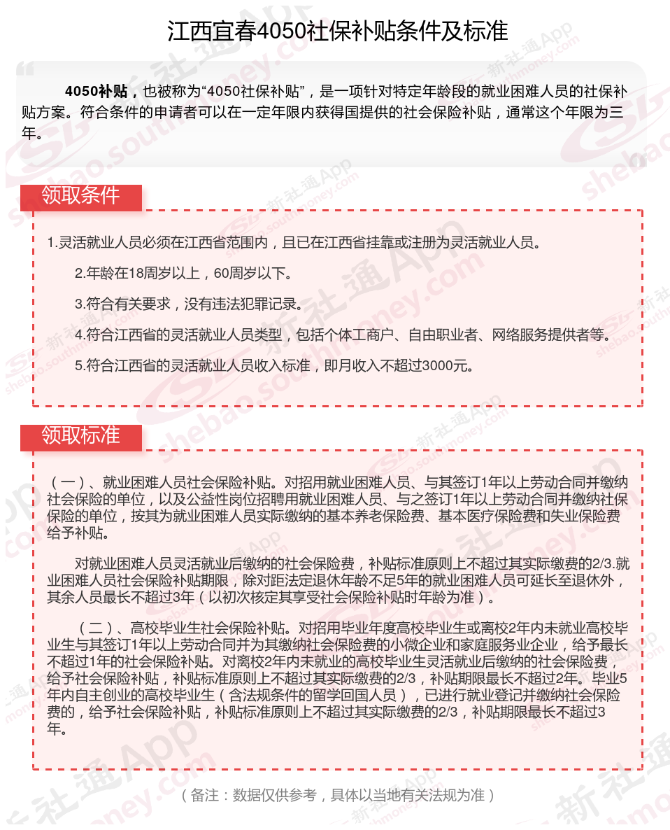
  • 2023~2024年江西宜春灵活就业社保补贴最新标准(申请条件 申请流程)

    2024江西宜春灵活就业4050社保补贴是一项面向特定年龄段的就业困难人群的社会保险补贴。 多数地区只有4050人员可以领取社保补贴,现在扩大了补贴对象及范围,通过就...

    LR2024-08-16 16:02:49阅读:15
  • 2023~2024年济南4050补贴达到什么条件才能领取 济南4050补贴每月多少钱?

    2024济南4050补贴主要针对的是年龄在40岁以上的女性和50岁以上的男性,这些人群通常因为年龄较大而面临就业困难。 多数地区只有4050人员可以领取社保补贴,现在扩大...

    LR2024-08-16 16:02:48阅读:12
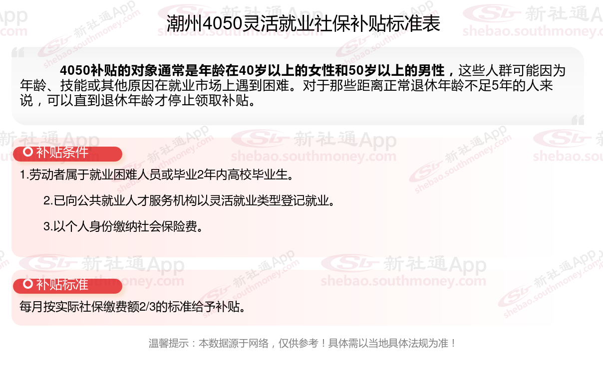
  • 2024年潮州灵活就业4050补贴最新标准 潮州什么条件可申请4050社保补贴

    2024潮州灵活就业4050社保补贴是一项面向特定年龄段的就业困难人群的社会保险补贴。 “灵活就业4050社保补贴”是指灵活就业困难人员社保补贴。该方案是对就业困...

    LR2024-08-16 16:02:47阅读:9
  • 房租个税怎么计算

    由于房产税的出台,有闲置的房屋出租出去,取得了收入,出租人就需要缴纳个人所得税,这不同于一般的个人收入所得税计算方式,很多人分辨不清楚,那究竟房租个税怎么计算?针对...

    LR2024-08-16 15:47:58阅读:12
  • 场地出租用不用交房产税吗

    房屋租赁需要交税,但不是说有税收项目都要交,具体的按照税法的规定来就可以了。那么为了让大家能够详细了解场地出租用不用交房产税吗的相关法律问题,下面将由法律快...

    LR2024-08-16 15:47:58阅读:6
  • 退房产税需要什么材料

    房产税的征收对象是房屋,向房屋所有人征收的一种财产税,一般是按照房屋的计税余值或者是租金收入来作为计税依据,房产税在经过改革之后,一些满足条件的家庭可以申请退...

    LR2024-08-16 15:47:56阅读:4
  • 房子地税掉了怎么办理吗

    我们买房子了,是要交很多种税的,不知道大家了不了解要交的税种,实务中,也有人遇到一些难题,房子地税掉了怎么办理吗?接下来,法律快车小编来为大家详细解答这个问题,希望大...

    LR2024-08-16 15:47:54阅读:4
  • 个人独资企业买卖房产怎么交税

    如今房产市场的大热让很多有条件的购房者蠢蠢欲动,因为对于他们来讲购房不仅仅是居住需要,也是一种投资的手段。就连很多公司也是纷纷将目光放在了购置防产上,因为这...

    LR2024-08-16 15:47:46阅读:6
  • 新购置税如何计算方式

    公民应当依法交税纳税,这是每一个人的义务。我国税种也是很多的,但是也有很对优惠政策。那么新能源车购置税如何计算方式是什么?为了帮助大家更好的了解相关法律知识...

    LR2024-08-16 15:45:50阅读:3
  • 车船税的征收范围

    随着生活水平的提高,经济飞速发展,车辆与船只使用次数与日递增,国家对此做出了相关规定,关于车船税您了解到了什么知识,那么是否清楚车船税的征收范围?为了帮助大家更好...

    LR2024-08-16 15:45:49阅读:3
  • 增值税的计算公式是怎样

    增值税的计算公式是应纳税额等于当期销项税额减去当期进项税额。在具体计算过程中,纳税人需准确核算销售额、税率及进项税额,确保应纳税额的正确性。...

    LR2024-08-16 15:45:48阅读:6