• 邮政银行贷款条件(邮政信贷审批条件)

    大家好,感谢邀请,今天来为大家分享一下邮政银行贷款条件的问题,以及和邮政信贷审批条件的一些困惑,大家要是还不太明白的话,也没有关系,因为接下来将为大家分享,希望可以...

    LR2024-08-16 17:23:37阅读:11
  • "全面解析:6险2金中包含的保险种类有哪些?"

    养老保险、医疗保险、失业保险、工伤保险和生育保险,以及补充医疗保险,这六项保险和公积金与企业年金这两项金构成了所谓的“6险2金”。首先,养老保险作为一种社会保...

    LR2024-08-16 17:23:35阅读:6
  • 社会保险缴纳证明开具地点一览

    有三种方式可以获取社保证明。首先,参保人可以登录社会保险服务个人网页进行注册,然后自行打印社保证明。其次,参保人也可以持本人身份证和社保卡到社保分局或社保站...

    LR2024-08-16 17:23:34阅读:10
  • 太原灵活就业人员最新缴费基数(每年更新)

    灵活就业人员包括个体经营、非全日制以及新就业形态等从业人员。灵活就业人员参加基本养老保险,有两种制度可选择:以个人身份参加企业职工基本养老保险,或在户籍地参...

    LR2024-08-16 17:04:20阅读:11
  • 沈阳高校毕业生灵活就业社保补贴多久发一次?

    沈阳市符合条件的高校毕业生可以申领灵活就业社保补贴,通过审核后将按规定发放到申请人账户,具体发放时间、次数等详见全文。接下来随新社通app小编一起了解具体详...

    LR2024-08-16 17:04:19阅读:8
  • 最新!2024年武威社保缴费标准是多少钱,2024年武威社保养老最低缴费基数是多少

    2024武威职工社保缴费基数是多少钱一个月? 武威职工缴纳社保费用,一般都是交纳五险,按照最低缴费档次进行交费,一年大概需要交几千元至一万多元,如果按照最高缴费...

    LR2024-08-16 17:04:13阅读:29
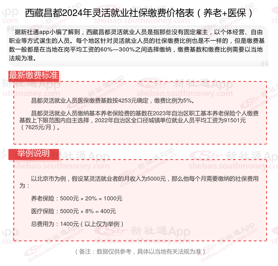
  • 西藏昌都灵活就业人员社保缴费标准档次表2024:标准是多少?怎么选?领取多少?

    随着经济的发展和社会的进步,灵活就业人员越来越多,但是很多人不知道如何缴纳社保。 本文将介绍2024年西藏昌都灵活就业人员社保缴费基数及如何缴纳社保,能领取多少...

    LR2024-08-16 17:04:12阅读:16
  • 毕节社保缴费最新标准来了 2024毕节社保缴费价格表最新一览

    毕节2024职工社保一年要多少钱?2024毕节职工社保年缴费金额=社保月缴费基数*社保比例*12个月。 需要提醒的,各地的社保缴费基数和比例是不一样的,因此,社保每年要交多...

    LR2024-08-16 17:04:11阅读:17
  • 买房交地税要什么材料

    买房子是需要交地税的,交地税的也不是没有秩序的,它需要按照法律规定的流程带好相关材料进行。买房交地税要什么材料?接下来,法律快车小编来为大家详细解答这个问题,希...

    LR2024-08-16 16:48:02阅读:6
  • 房产税应该如何征收

    买过房子的人应该都知道,在买房的时候是需要缴纳相应的税费的,大家一般都称它为房产税,很多刚准备买房的朋友可能对于房产税的计算了解的并不多,那么房产税应该如何征...

    LR2024-08-16 16:48:00阅读:6
  • 房产税的征收标准

    对于房产税来说,如果想要征收房产税的,要按照房产税的征收标准征收,这样才是最合理的,那么对于房产税来说,房产税的征收标准是怎样的?应该怎么样征收房产税呢?接下来由法...

    LR2024-08-16 16:47:59阅读:14
  • 房子缴税要去什么地方

    在房屋买卖的情况下,必然会涉及到税款的缴纳,这是每个房子在过户登记时必不可少的一步,因此买卖双方在交易时需要协商好相关的税费由谁承担。那么房子缴税要去什么地...

    LR2024-08-16 16:47:58阅读:6
  • 房产赠与费用如何计算

    房产赠与是需要缴纳相关交易税费的,交多少和房产的性质、年限、面积大小都是有关联的。那么为了让大家能够详细了解房产赠与费用如何计算的相关法律问题,下面将由法...

    LR2024-08-16 16:47:54阅读:13
  • 车船税可以在网上缴吗

    纳税是公民应尽的义务,车船税是在我国应当缴纳的一种税,是向所有人或者管理人征收的一种税,就车船税可以在网上缴吗、车船税怎么交、缴纳车船税需要什么材料,以下由法...

    LR2024-08-16 16:45:41阅读:9
  • 二手车过户税费怎么收

    二手车相较于新车来说,价格便宜很多。对于刚工作不久又有购车需要的年轻人而言,购买二手车成了很好的选择。购买二手车是需要缴纳相应的税费的,那么二手车税费怎么算...

    LR2024-08-16 16:45:40阅读:12
  • 车玻璃自爆厂家赔吗

    对于我国车辆的玻璃是属于质量比较合格的产品,如果发生炸裂,我们可以与店家进行协商相对应的赔偿金额,同时也可以了解产品质量是否属于本身原因还是自然原因,接下来法...

    LR2024-08-16 16:45:37阅读:12