• 中国人寿:是国企还是央企?

    中国人寿保险(集团)公司,简称中国人寿,是一家国家副部级央企,也是一家国有特大型金融保险企业。它的起源可以追溯到1949年成立的中国人民保险公司,经过多次改制和名称变...

    LR2024-08-16 18:23:40阅读:10
  • 商业保险是否覆盖种植牙费用?

    种牙是一项常见的口腔修复手术,许多人关心是否可以使用商业保险来支付相关费用。然而,需要注意的是,种牙不能用一般的商业保险来报销。为了获得种牙的保险报销,需要购...

    LR2024-08-16 18:23:39阅读:3
  • 投保人:定义与角色解析

    投保人是指购买保险的个人或组织。在中国,根据《保险法》的规定,投保人与保险人签订保险合同,并承担支付保险费的义务。投保人可以是自然人,也可以是法人。当投保人为...

    LR2024-08-16 18:23:39阅读:19
  • 大家财险:揭秘背后的保险公司身份

    大家财险,全称为大家财产保险有限责任公司,是经中国银行保险监督管理委员会批准,于2019年8月28日在深圳成立的一家保险公司。目前,公司已经拥有36家分公司。大家财险...

    LR2024-08-16 18:23:36阅读:8
  • 保险公司在职员工如何进行退保操作?

    当保险公司的在职员工对自己所工作的公司购买的保险不满意时,他们可以按照正常的流程办理退保手续。首先,他们可以通过拨打保险公司的客服电话或亲自前往线下网点柜...

    LR2024-08-16 18:23:34阅读:6
  • 哪些保险产品覆盖精神病患者的保障?

    在保险行业中,精神病并不属于任何保险的保障范围。以下是一些常见的保险类型及其对精神病的处理方式:首先,医疗险通常不会保障精神病。在免责条款中,保险公司会明确说...

    LR2024-08-16 18:23:33阅读:15
  • 2023~2024年永州4050补贴达到什么条件才能领取 永州4050补贴每月多少钱?

    2024永州灵活就业4050社保补贴是一项面向特定年龄段的就业困难人群的社会保险补贴。 “4050人员” 是国对大龄就业困难人员的一种称呼,指的是女性年满40岁,男性年满...

    LR2024-08-16 18:01:45阅读:4
  • 个人社保缴费最低标准来了,2023-2024定西社保缴费基数及比例最新标准一览

    定西2024职工社保一年要多少钱?2024定西职工社保年缴费金额=社保月缴费基数*社保比例*12个月。 需要提醒的,各地的社保缴费基数和比例是不一样的,因此,社保每年要交多...

    LR2024-08-16 18:01:35阅读:14
  • 重庆荣昌养老保险缴费标准2024年是多少?附养老金计算公式(在线计算器)

    据新社通app获悉,职工基本养老保险是社会保险中的一个险种。养老保险待遇是多缴多得、长缴多得。但确确实实还是有很多人就是只缴纳养老保险15年,退休就能领养老金,...

    LR2024-08-16 18:01:35阅读:21
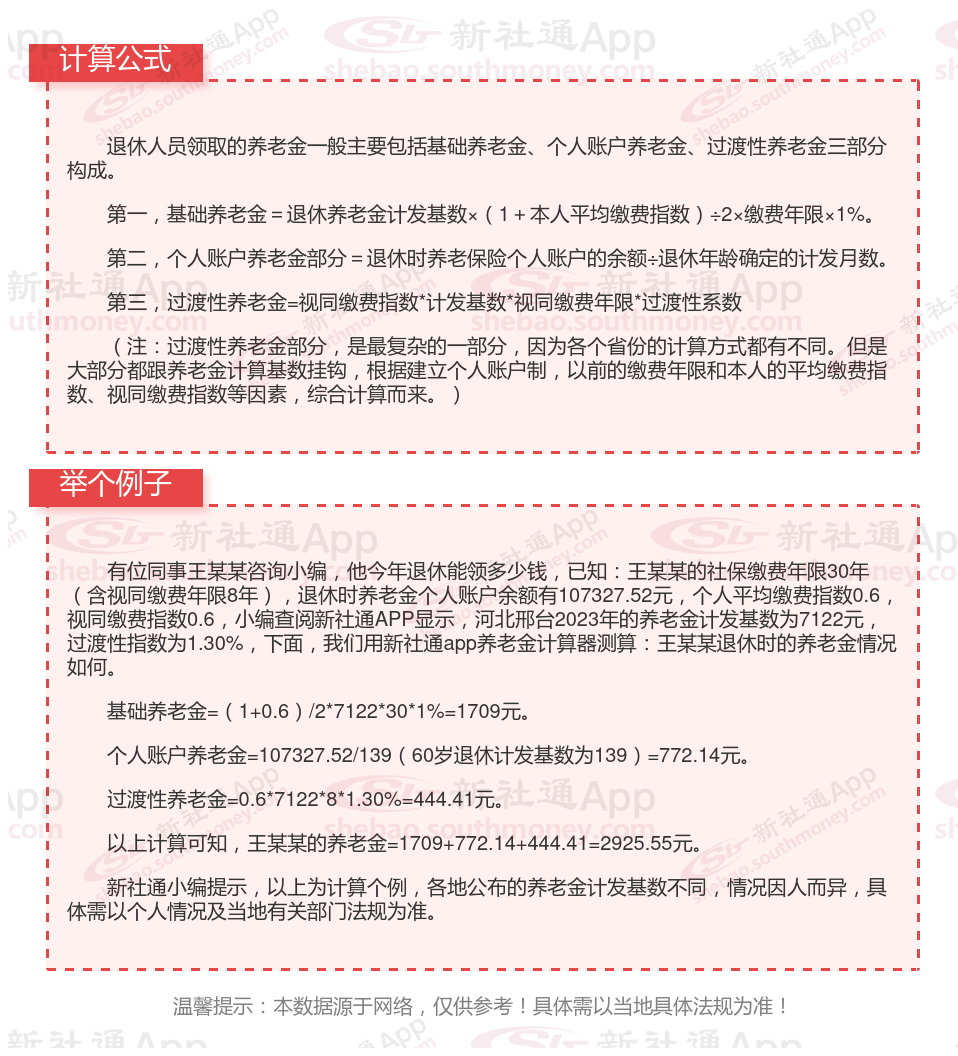
  • 河北邢台退休工资怎么算出来的?河北邢台养老金计算器2024年在线计算(附计算公式)

    交了这么多年社保你知道我们退休后能领多少钱吗?根据最新的社保退休金在线计算器,职工退休时的社保退休金由两部分组成:社保退休金=基础社保退休金 个人账户社保退休...

    LR2024-08-16 18:01:24阅读:42
  • 2023年,浙江绍兴养老金计发基数为8020元,每人能补发多少钱?

    浙江绍兴养老金计发基数2023年最新公布查阅新社通app显示,浙江绍兴2023年的养老金计发基数公布,由7437元上涨至8020元,增长7.84%。 据新社通app获悉, 浙江绍兴公布了2...

    LR2024-08-16 18:01:20阅读:22
  • 自家房子要交地税吗

    对于自己家的房子来说,自己的房子是需要我们按照相应的一个规定去缴纳税务的,一般来说如果要缴纳税务的时候,要根据相应的缴费的标准来进行缴纳,那应该怎么样缴纳税务...

    LR2024-08-16 17:47:58阅读:8
  • 最新房产税如何征收

    房产税也是一种比较重要的税务,对于房产税来说,征收房产税的时候,要根据房产税的一个征收标准来进行征收,一般来说,征收房产税的时候,往往需要满足征收的条件和征收的对...

    LR2024-08-16 17:47:57阅读:14
  • 房产税什么时候开始征收

    我们知道买房都是需要缴纳房产税的,房产税只是国家税收中的一种,由于我国还没有正式出台房产税,因此大家会有一种先入为主的观念,总觉得房产税是为了压低房价而来,其实...

    LR2024-08-16 17:47:51阅读:7
  • 农村房屋买卖税费多少钱

    目前农村房屋买卖税费要不要缴税的具体问题上,说法各一,有的人说要农村房屋的买卖也是正常的交易,应该要交营业税和契税;也有人说农村房屋买卖不用缴契税。更多关...

    LR2024-08-16 17:47:47阅读:7
  • 怎样避免交房产税和土地税

    对于纳税人来讲,如果有购买房屋的打算,就要了解一下所需交纳的税费,房产税和土地税是相对比较常见的税费,要根据具体的政策来进行缴纳。那么怎样避免交房产税和土地税...

    LR2024-08-16 17:47:44阅读:6