• 中国人寿赠送的cart保险期限为几年?

    中国人寿为购买了其长期险种的客户理财保险提供了一项名为CAR-T疗法权益卡的福利。这项权益卡的有效期为一年,旨在为符合条件的客户提供针对大B细胞淋巴瘤的两种指...

    LR2024-08-16 19:23:43阅读:7
  • 保险支付:信用卡并非唯一选择?

    交保险不一定可以使用信用卡进行支付。如果是购买的人寿保险的产品,根据2016年9月中国保监会公布的《关于进一步完善人身保险精算制度有关事项的通知》中第四条明...

    LR2024-08-16 19:23:40阅读:12
  • "水滴保险:真实还是虚假?"

    水滴保险,一个在保险市场上崭露头角的名字,确实存在。然而,它并非一款具体的保险产品,而是一个第三方保险产品销售平台。这个平台隶属于水滴保险经纪公司,拥有合法的保...

    LR2024-08-16 19:23:39阅读:6
  • “众安优保:探索这家独特保险公司的面纱”

    众安在线财产保险股份有限公司,全球首家互联网保险公司,自2013年9月29日创立以来,凭借其独特的业务模式和强大的股东背景,迅速崭露头角。总部设在上海的这家公司,不设...

    LR2024-08-16 19:23:35阅读:5
  • 中国人寿鑫裕尊享:三大卓越优势揭秘

    中国人寿鑫裕尊享保险计划具有三大显著优势,为投保人提供了全面的保障和理财选择。首先,鑫裕尊享保险计划提供固定年金领取。从保单第五年开始,投保人可以领取保费的...

    LR2024-08-16 19:23:34阅读:7
  • 惠东公积金怎么缴存?2024年惠东住房公积金基数调整标准

    全国住房公积金缴存基数什么时候调整?惠州最新公积金缴存基数是多少 ? 惠东县的公积金2024年职工公积金缴存基数及比例是多少? 随新社通小编来了解一下。 每到7月大...

    LR2024-08-16 19:01:32阅读:12
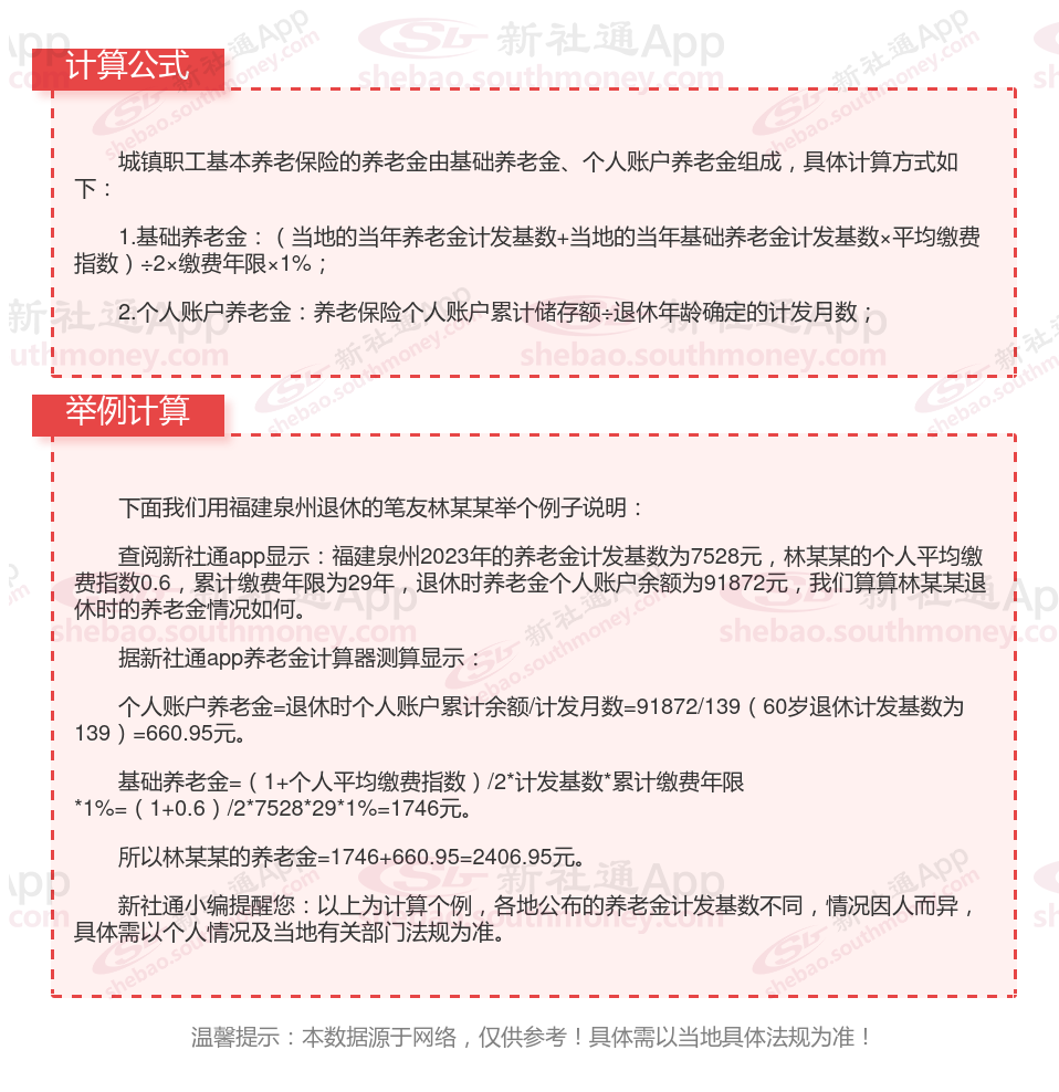
  • 养老金计算方法2024 福建泉州2024社保退休工资计算公式(最新在线计算)

    交了这么多年社保你知道我们退休后能领多少钱吗?根据最新的社保退休金在线计算器,职工退休时的社保退休金由两部分组成:社保退休金=基础社保退休金 个人账户社保退休...

    LR2024-08-16 19:01:25阅读:16
  • 龙门县公积金基数调整标准2024年 最新每月工资缴存基数多少?

    全国住房公积金缴存基数什么时候调整?惠州最新公积金缴存基数是多少 ? 龙门县的公积金2024年职工公积金缴存基数及比例是多少? 随新社通小编来了解一下。 每到7月大...

    LR2024-08-16 19:01:25阅读:14
  • 2023年四川广元养老金计发基数出炉了,看看你能补发多少钱?(附详计算)

    四川广元公布2023年养老金计发基数,退休养老金涨多少怎么算?四川广元2023年养老金计发基数公布为8079元。这一数据用于核定2023年新退休人员的基本养老保险待遇。与...

    LR2024-08-16 19:01:23阅读:30
  • 最新汕尾公积金基数调整出炉!2024汕尾住房公积金缴存标准上调多少?

    全国住房公积金缴存基数什么时候调整?汕尾最新公积金缴存基数是多少 ? 职工公积金2024年月缴存基数及比例是多少? 随新社通小编来了解一下。 每到7月大家都知道关于...

    LR2024-08-16 19:01:20阅读:16
  • 买房契税征收标准

    房产契税是我国税收机关针对房屋发生买卖、转移、出售等事项征收的税目,只要房屋的所有权发生转移就是房产契税的征收范围,那么各地会对房产契税作出不同的规定,下面...

    LR2024-08-16 18:48:02阅读:8
  • 个人房产税如何算

    个人房产税顾名思义就是对个人名下的房产征税,虽然个人房产税早在上个世纪就推出了,但是目前尚且没有在全国范围内铺开,只是在试点阶段,那么个人房产税如何算,下面就由...

    LR2024-08-16 18:48:00阅读:9
  • 房产继承税费是多少

    在我国,税收似乎无处不在,企业生产经营需要纳税,人们工作领取工资需要缴纳个人所得税,购买商品时也要缴税,而涉及到继承方面,也是要纳税的。那么房产继承税费是多少呢?接...

    LR2024-08-16 18:47:57阅读:16
  • 房产转让所得税的计算方法

    房产税是一种比较新的税种,房产税是针对炒房现象产生的,是专门以房产为对象征收的税种,只要房产所有权人通过房产获取收益的就要征收对应的房产税,那房产转让所得税的...

    LR2024-08-16 18:47:52阅读:10
  • 房子遗产税是多少

    对于房屋的继承大家还是要了解一下相关的制度和政策,在继承房屋的时候是需要交纳一定的费用,尤其是房屋过户的话,要进行费用的和手续的办理,那么房子遗产税是多少?下面...

    LR2024-08-16 18:47:47阅读:6
  • 车价多少交豪车税

    车属于高消费的产品,车的价格从几万到几千万不等,对于购置新车,是需要缴纳汽车购置税的,一般是按照10%的税率缴纳,而对于价格高达上百万的豪车,需要征收豪车税,那么车价...

    LR2024-08-16 18:45:38阅读:8