巴适财经
  • 首页
  • 股票
  • 基金
  • 黄金
  • 外汇
  • 期货
  • 财经
  • 简讯
首页 > 财经
  • 2024年红河灵活就业人员社保缴费标准档次表 红河灵活就业社保交满15年拿多少钱?财经

    2024年红河灵活就业人员社保缴费标准档次表 红河灵活就业社保交满15年拿多少钱?

    红河灵活就业社保2024收费标准是多少钱, 主要由当地的在岗平均工资和缴费基数来定。其次,灵活就业社保缴纳跟职工缴纳不同的地方在于,灵活就业社保参保只能参保养老...

    LR2024-08-18 16:04:30阅读:16
  • 2024年江门灵活就业社保缴纳基数2024年最新标准是多少钱,江门灵活就业社保缴纳方式有哪些财经

    2024年江门灵活就业社保缴纳基数2024年最新标准是多少钱,江门灵活就业社保缴纳方式有哪些

    2024江门灵活就业社保缴费多少钱一个月? 江门以个人身份参加社保的灵活就业人员,其缴费基数是以当地上年度在岗职工社会平均工资的一定比例作为个人缴费基数,?可选择...

    LR2024-08-18 16:04:29阅读:14
  • 2023-2024四川遂宁社保缴费价格最新标准(缴费基数 缴费比例),看看职工社保多少钱一个月财经

    2023-2024四川遂宁社保缴费价格最新标准(缴费基数 缴费比例),看看职工社保多少钱一个月

    四川遂宁2024职工社保一年要多少钱?2024四川遂宁职工社保年缴费金额=社保月缴费基数*社保比例*12个月。 需要提醒的,各地的社保缴费基数和比例是不一样的,因此,社保每...

    LR2024-08-18 16:04:28阅读:30
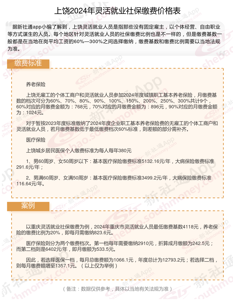
  • 2024年上饶灵活就业人员社保缴费基数和比例最新消息(养老保险 医疗保险)财经

    2024年上饶灵活就业人员社保缴费基数和比例最新消息(养老保险 医疗保险)

    什么是灵活就业社保?简单讲灵活就业人员购买的社保就叫灵活就业社保。灵活就业人员是指以非全日制、临时性和弹性工作等灵活形式就业的人员。那么 2024年上饶灵活...

    LR2024-08-18 16:04:25阅读:17
  • 外籍人员如何在国内买房财经

    外籍人员如何在国内买房

    外籍人员在国内买房的流程包括签订房屋买卖合同、审批、提交过户申请、办理过户手续、领取房产证流程。需要准备人民币合法来源证明、商品房销售合同、身份证明等...

    LR2024-08-18 15:47:56阅读:5
  • 国有划拨工业用地补偿标准财经

    国有划拨工业用地补偿标准

    土地是我们宝贵的财产之一,我国的土地所有权归属于国家或者是集体组织。国家因公共利益的需求,而对他人享有使用权进行征收,是需要进行补偿的。那么国有划拨工业用地...

    LR2024-08-18 15:47:56阅读:4
  • 自建房拆迁赔偿标准是多少财经

    自建房拆迁赔偿标准是多少

    房子自古以来都是中国人很看重的一个东西,在乡下很多人都是自己按照自身家庭的需求以及美观要求来建房子。如果自建房被纳入了房屋拆迁规划区,那么自建房拆迁赔偿标...

    LR2024-08-18 15:47:50阅读:11
  • 青岛市拆迁过渡期补偿标准财经

    青岛市拆迁过渡期补偿标准

    由于经济近些年飞速发展,我国各地为了适应城市的发展以及公共利益的需求,会进行城市规划。有的房屋处于规划地区,是需要给予一定的拆迁补偿金的。那么青岛市拆迁过渡...

    LR2024-08-18 15:47:50阅读:7
  • 单位租赁房屋拆迁补偿方式财经

    单位租赁房屋拆迁补偿方式

    以前我国的拆迁工作存在很多问题,最常见的就是:暴力拆迁、被拆迁人的合法权益没法维护。法治社会建设的不断深化,拆迁工作通过法律规定进行了规范。那么单位租赁房屋...

    LR2024-08-18 15:47:47阅读:11
  • 缴纳房屋契税去哪里交,缴纳房屋契税要注意什么财经

    缴纳房屋契税去哪里交,缴纳房屋契税要注意什么

    缴纳房屋契税去当地的房管局进行交纳,当事人可以在办理房产证的时候再交纳。缴纳房屋契税要注意当地契税税率、契税变化和考虑购入价等,契税是根据房屋的面积和当地...

    LR2024-08-18 15:45:40阅读:15
  • 房屋契税标准全国都一样么,房屋契税什么时候缴纳财经

    房屋契税标准全国都一样么,房屋契税什么时候缴纳

    房屋契税标准全国都不一样的,每个地方都是有一定的微调标准的,也是根据当地的经济发展而决定。房屋契税一般是在办理备案之后的九十天内需要进行缴纳。...

    LR2024-08-18 15:45:39阅读:5
  • 房子交契税什么时候交,交完契税多久拿到房产证财经

    房子交契税什么时候交,交完契税多久拿到房产证

    房子交契税一般是办理房屋备案之后的90天之内交,交完契税半个月左右就可以拿到房产证。房地产契税有滞纳金,逾期不交契税会按照每天万分之五的标准加取滞纳罚金。...

    LR2024-08-18 15:45:37阅读:8
  • 买房子交契税标准是什么财经

    买房子交契税标准是什么

    一、买房子交契税标准是什么根据《契税法》规定,买房子交契税标准为百分之三至百分之五。另外省、自治区、直辖市可以依照规定的程......

    LR2024-08-18 15:45:36阅读:5
  • 成都房产契税如何计算,房屋契税去哪里交财经

    成都房产契税如何计算,房屋契税去哪里交

    成都房产契税是根据房屋适用税率以及房屋成交价计算,90平米以下首套房只需要1%契税,90~140平米的首套房房屋契税1.5%。携带去购房合同、买卖双方的身份证、不动产权...

    LR2024-08-18 15:45:30阅读:12
  • 预拆迁房屋评估注意事项财经

    预拆迁房屋评估注意事项

    房屋拆迁之前是需要进行一定的房屋评估的,房屋的评估是对于房屋的赔偿很重要的一个部分,房屋的评估是我国的相关政府部门来进行的。下面就让法律快车小编为大家带来...

    LR2024-08-18 14:47:59阅读:12
  • 征地拆迁安置补偿协议财经

    征地拆迁安置补偿协议

    我国改革开放的不断深化,为了适应发展的需要征地拆迁近些年来很常见的一种现象。在征地拆迁当事人就补偿达成一致意见后,通常都会签订一份征地拆迁安置补偿协议。那...

    LR2024-08-18 14:47:58阅读:3
 125247  首页 上一页 7350 7351 7352 下一页 尾页
搜索
排行榜
  • 热门文章
  • 山东省农商行存款利率表,山东农商银行最新利息表
  • 准时宝是什么?
  • 陕西信合最新的存款利率表 陕西信合存款定期利息
  • 陕西信合最新存款年利率 陕西信合3年定期的利率
  • 湖北银行最新存款利率,湖北银行20万大额存单
  • 银行开户行联行号查询系统官网(全国开户行银行联行号查询官网)
  • 邮政银行三年定期存款利率是多少?
  • 光大银行人工服务电话
  • 为何我会接到95533的电话?
标签列表
  • 股票行情
  • 人民币
  • 黄金价格
  • 基金
  • 外汇
  • 支付宝
  • 信贷
  • 养老保险
  • 期货
  • 投资理财
  • 美元指数
  • 理财常识
  • 房贷
  • 信用卡
  • 银行

本文内容由互联网用户自发贡献,该文观点仅代表作者本人。本站仅提供信息存储空间服务,不拥有所有权,不承担相关法律责任。如发现本站有涉嫌抄袭侵权/违法违规的内容, 请发送邮件至 support1012#126.com(#更换为@) 举报,一经查实,本站将立刻删除。

Copyright © 巴适财经 桂ICP备2025058490号