巴适财经
  • 首页
  • 股票
  • 基金
  • 黄金
  • 外汇
  • 期货
  • 财经
  • 简讯
首页 > 财经
  • 安徽农金大额存款利率查询,农村信用社大额存款利率财经

    安徽农金大额存款利率查询,农村信用社大额存款利率

    很多朋友对于安徽农金大额存款利率查询和农村信用社大额存款利率不太懂,今天就由小编来为大家分享,希望可以帮助到大家,下面一起来看看吧!这题答案是安徽省农商银行2o...

    LR2024-08-20 18:23:44阅读:568
  • Mastercard在印尼是否可以使用?财经

    Mastercard在印尼是否可以使用?

    mastercard在印尼能用吗?mastercard在印尼是能用的。Mastercard是可以全球通用的,以招商银行Masterca............

    LR2024-08-20 18:23:43阅读:7
  • 专门针对新冠肺炎的保险有哪些?财经

    专门针对新冠肺炎的保险有哪些?

    专门针对新冠肺炎的保险有:1.众安在线财产保险公司的疫情隔离津贴险:提供了首次感染新冠保险金、首次感染新冠导致身故或全残、因乘坐约定营运交通工具密切接触集中...

    LR2024-08-20 18:23:39阅读:13
  • 银行存款利率5.8,2020年银行存款利率财经

    银行存款利率5.8,2020年银行存款利率

    今天小编给各位分享银行存款利率5.8的知识,其中也会对2020年银行存款利率进行解释,如果能碰巧解决你现在面临的问题,别忘了关注本站,现在开始吧!可靠,贵阳银行作为上市...

    LR2024-08-20 18:23:39阅读:4
  • 元宝保险公司是正规的?财经

    元宝保险公司是正规的?

    元宝保险公司是正规的。元保保险经纪有限公司(简称:元保保险经纪)是由中国银保监会批准通过的正规公司。公司的业务内容包含在全国区域内(港、澳、台除外)为投保人设定...

    LR2024-08-20 18:23:37阅读:31
  • 少儿超能宝交十年三十年后取靠谱?财经

    少儿超能宝交十年三十年后取靠谱?

    少儿超能宝交10年,30年后是可以取出来的,这款产品是一款保障期30年的重疾险,交10年后保30年就期满了,只要没有发生理赔,属于平安到期后,就可以返还150%保费。少儿超能宝...

    LR2024-08-20 18:23:37阅读:3
  • 养老保险能补交?财经

    养老保险能补交?

    养老保险是可以补缴的。就职员工如果是因单位解除劳动关系、工作调动、中断劳动关系等的原因造成未参保或中断养老保险缴费的,或者因自动离职、开除、除名等原因未...

    LR2024-08-20 18:23:36阅读:11
  • 招商信诺保险满期返还?财经

    招商信诺保险满期返还?

    招商信诺保险满期是否返还和用户参保的保险类型有关。1、如果用户购买的是返还型保险,参保人在达到保单合同规定的年龄后,会返还全部保费。2、如果用户购买的是报销...

    LR2024-08-20 18:23:34阅读:10
  • 特异型保险产品是指什么?财经

    特异型保险产品是指什么?

    特异型保险产品是指将两个或两个以上的基本形态的保险产品进行组合,从而具备多种功能的产品。通俗一点来说,就是将现有的基本保险产品组合搭配在一起的一种保险产品...

    LR2024-08-20 18:23:33阅读:4
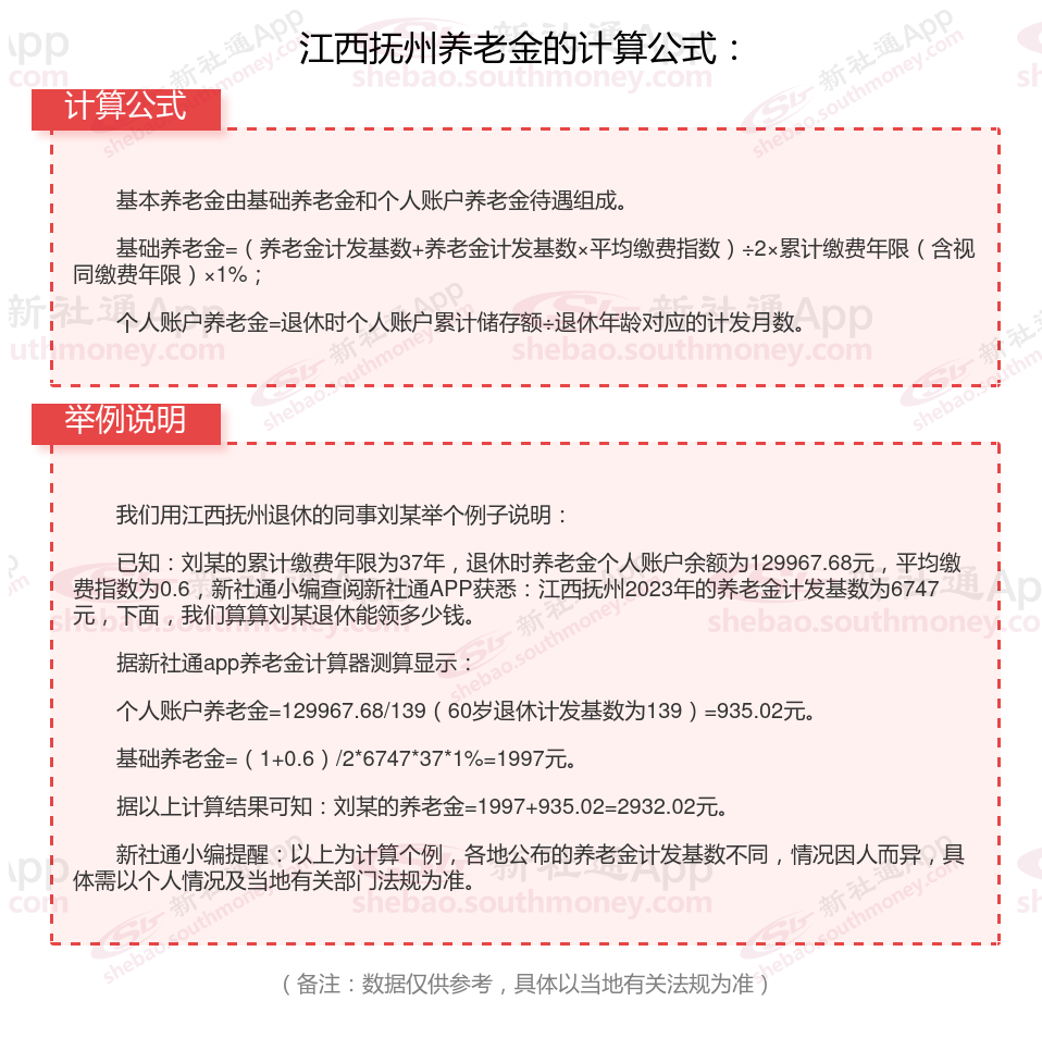
  • 江西抚州社保交满15后退休可以拿多少??养老金计算方法2024,一文轻松测算财经

    江西抚州社保交满15后退休可以拿多少??养老金计算方法2024,一文轻松测算

    交了这么多年社保你知道我们退休后能领多少钱吗?根据最新的社保退休金在线计算器,职工退休时的社保退休金由两部分组成:社保退休金=基础社保退休金 个人账户社保退休...

    LR2024-08-20 18:01:49阅读:29
  • 江西南昌职工养老保险退休后每月可以领多少?附养老金计算公式(在线计算)财经

    江西南昌职工养老保险退休后每月可以领多少?附养老金计算公式(在线计算)

    据新社通小编了解,江西南昌养老缴费基数直接关系要用户的养老保险的缴费比例。通常情况下,养老保险缴费基数是参保人员上一年申报个人所得会的工资和薪金税项的月平...

    LR2024-08-20 18:01:44阅读:44
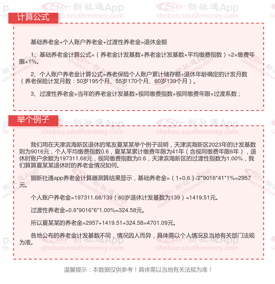
  • 2024年天津滨海新区退休工资大概多少钱一个月?天津滨海新区养老金计算公式2024举例(全文)财经

    2024年天津滨海新区退休工资大概多少钱一个月?天津滨海新区养老金计算公式2024举例(全文)

    交了这么多年社保你知道我们退休后能领多少钱吗?根据最新的社保退休金在线计算器,职工退休时的社保退休金由两部分组成:社保退休金=基础社保退休金 个人账户社保退休...

    LR2024-08-20 18:01:30阅读:19
  • 贵州安顺2023-2024年缴费基数下限确定,贵州安顺2024年养老保险最低缴费明细来了财经

    贵州安顺2023-2024年缴费基数下限确定,贵州安顺2024年养老保险最低缴费明细来了

    据新社通app获悉,职工在正式上班并转正后,最重视的就是自己的福利待遇。特别是公司代为缴纳的五险一金,很多职工都会去查询五险一金的相关缴纳情况。养老保险是给予...

    LR2024-08-20 18:01:29阅读:13
  • 2023-2024年广西南宁社保养老保险缴费基数及比例最新标准出炉(全文)财经

    2023-2024年广西南宁社保养老保险缴费基数及比例最新标准出炉(全文)

    据新社通app获悉,养老保险是社保五险之一,参保人缴纳之后,退休时可以领取一定的养老金,而很多参保人也比较关心自己能拿多少钱,那么 广西南宁养老保险怎么计算自己能拿...

    LR2024-08-20 18:01:25阅读:26
  • 养老保险如何用?财经

    养老保险如何用?

    养老保险在缴纳人退休后即可领取,可根据个人情况自由支配。在退休的生日当月,就可以前往参保地的社保局办理领取养保险的相关手续,那么,自生日月的下一个月起就能按月...

    LR2024-08-20 17:25:12阅读:14
  • 太平洋保险公司股东是谁?财经

    太平洋保险公司股东是谁?

    太平洋保险公司股东包括香港中央结算(代理人)有限公司、申能(集团)有限公司、华宝投资有限公司、上海国有资产经营有限公司、上海海烟投资管理有限公司、中国证券金融...

    LR2024-08-20 17:25:11阅读:14
 125438  首页 上一页 7229 7230 7231 下一页 尾页
搜索
排行榜
  • 热门文章
  • 山东省农商行存款利率表,山东农商银行最新利息表
  • 准时宝是什么?
  • 陕西信合最新的存款利率表 陕西信合存款定期利息
  • 陕西信合最新存款年利率 陕西信合3年定期的利率
  • 湖北银行最新存款利率,湖北银行20万大额存单
  • 银行开户行联行号查询系统官网(全国开户行银行联行号查询官网)
  • 邮政银行三年定期存款利率是多少?
  • 光大银行人工服务电话
  • 为何我会接到95533的电话?
标签列表
  • 股票行情
  • 人民币
  • 黄金价格
  • 基金
  • 外汇
  • 支付宝
  • 信贷
  • 养老保险
  • 期货
  • 投资理财
  • 美元指数
  • 理财常识
  • 房贷
  • 信用卡
  • 银行

本文内容由互联网用户自发贡献,该文观点仅代表作者本人。本站仅提供信息存储空间服务,不拥有所有权,不承担相关法律责任。如发现本站有涉嫌抄袭侵权/违法违规的内容, 请发送邮件至 support1012#126.com(#更换为@) 举报,一经查实,本站将立刻删除。

Copyright © 巴适财经 桂ICP备2025058490号