巴适财经
  • 首页
  • 股票
  • 基金
  • 黄金
  • 外汇
  • 期货
  • 财经
  • 简讯
首页 > 财经
  • 税务Ukey发票边距常见如何设置?财经

    税务Ukey发票边距常见如何设置?

    税务ukey发票边距一般设置多少?税务ukey发票边距一般设置0.1cm。1993年1月1日全国实行统一发票后,发票联必须套印,“发票............

    LR2024-08-22 19:23:50阅读:4
  • 太平洋保险能暂停不交?财经

    太平洋保险能暂停不交?

    可以暂停不交,太平洋保险合同缴费有60天的宽限期,60天内缴费都可以。在60天内若发生被保险人出险保险公司承担保险责任。若60天后缴费则保险合同失效,则不承担保险责...

    LR2024-08-22 19:23:48阅读:10
  • 建行三年期定期存款的利率 建行三年定期存款利率多少财经

    建行三年期定期存款的利率 建行三年定期存款利率多少

    关于建行三年期定期存款的利率很多朋友都还不太明白,今天小编就来为大家分享关于建行三年定期存款利率多少的知识,希望对各位有所帮助!今年初以来,现在各大行的存款率...

    LR2024-08-22 19:23:45阅读:8
  • 罗美特股票价格 罗特药业股票财经

    罗美特股票价格 罗特药业股票

    1.罗美特行情详细信息最低价:1.48流通股本:1320.0万流通市值:2.63亿收益(二):-0.093.罗美特历史资金数据一览20190926资金净流入:0.00收盘价:0.004.罗特药业相关...

    LR2024-08-22 19:23:40阅读:9
  • 伤残鉴定保险不认可如何办?财经

    伤残鉴定保险不认可如何办?

    保险公司对伤残鉴定有异议,可以提起民事诉讼,由法院决定是否采纳鉴定,保险公司对原鉴定意见有异议,并能提出合法依据和合理理由的或法律规定或者人民法院认为需要重新...

    LR2024-08-22 19:23:38阅读:4
  • 跳空高开阴线是什么意思 跳空高开收阴线放量是什么意思财经

    跳空高开阴线是什么意思 跳空高开收阴线放量是什么意思

    一、股价上涨标志性信号二、假阴线出现情况三、高开低走阴线特征四、高开低走原因分析.........

    LR2024-08-22 19:23:36阅读:11
  • 三责险每年都有优惠?财经

    三责险每年都有优惠?

    三责险每年是否都有优惠与用户上一年度的出险情况等有关。如若用户上一年度没有出险,那么用户今年的三责险就会有一定的优惠折扣。如若用户上一年度出险,那么需根据...

    LR2024-08-22 19:23:34阅读:13
  • 上海沪工阀门价格表 上海沪工阀门厂 官网财经

    上海沪工阀门价格表 上海沪工阀门厂 官网

    1.河北沪工阀门制造有限公司2.上海沪工阀门厂3.京东JD.COM4.沪工阀门产品5.沪工阀门销售热线6.上海沪工阀门厂(集团)有限公司7.阿里巴巴上海沪工阀门厂.........

    LR2024-08-22 19:23:33阅读:12
  • 2023~2024年吴忠4050社保补贴多少钱一个月(4050补贴申请条件 4050补贴申请流程)财经

    2023~2024年吴忠4050社保补贴多少钱一个月(4050补贴申请条件 4050补贴申请流程)

    2024吴忠4050补贴主要针对的是年龄在40岁以上的女性和50岁以上的男性,这些人群通常因为年龄较大而面临就业困难。 “4050人员” 是国对大龄就业困难人员的一种称呼...

    LR2024-08-22 18:34:43阅读:17
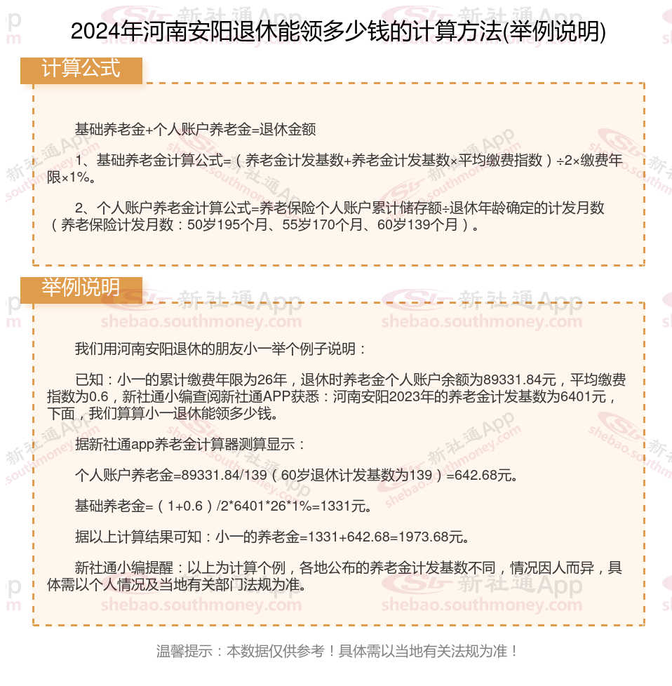
  • 河南安阳退休金计算方法2024计算器,2024河南安阳退休工资计算公式财经

    河南安阳退休金计算方法2024计算器,2024河南安阳退休工资计算公式

    交了这么多年社保你知道我们退休后能领多少钱吗?根据最新的社保退休金在线计算器,职工退休时的社保退休金由两部分组成:社保退休金=基础社保退休金 个人账户社保退休...

    LR2024-08-22 18:34:41阅读:16
  • 2023~2024年福建福州灵活就业4050补贴最新标准 福建福州灵活就业社保补贴申请条件什么财经

    2023~2024年福建福州灵活就业4050补贴最新标准 福建福州灵活就业社保补贴申请条件什么

    2024福建福州灵活就业4050社保补贴是一项面向特定年龄段的就业困难人群的社会保险补贴。 多数地区只有4050人员可以领取社保补贴,现在扩大了补贴对象及范围,通过就...

    LR2024-08-22 18:34:40阅读:18
  • 2023-2024年养老保险缴费标准公布,山东济宁2024养老保险缴费档次及比例一览表财经

    2023-2024年养老保险缴费标准公布,山东济宁2024养老保险缴费档次及比例一览表

    据新社通小编了解,养老保险是我国的一项基本社会保险,养老保险分为城乡居民养老保险和职工养老保险两种。城乡居民养老保险是按年缴费的,由用户自费;职工养老保险是...

    LR2024-08-22 18:34:38阅读:45
  • 阳泉4050社保补贴多少钱一个月,2024年4050社保补贴申请需要什么条件?财经

    阳泉4050社保补贴多少钱一个月,2024年4050社保补贴申请需要什么条件?

    2024阳泉灵活就业4050社保补贴是一项面向特定年龄段的就业困难人群的社会保险补贴。 “4050人员” 是国对大龄就业困难人员的一种称呼,指的是女性年满40岁,男性年满...

    LR2024-08-22 18:34:37阅读:13
  • 银行转账手续费是多少?标准是怎样的?财经

    银行转账手续费是多少?标准是怎样的?

    银行转账手续费标准是什么?不同的银行转账手续费标准也不同,以中国银行为例:1、手机银行:同行转账、跨行转账以及向境外中行汇款免............

    LR2024-08-22 18:25:16阅读:11
  • 邮政限额如何提升至20万?如何调整邮政储蓄的转账限额至20万?财经

    邮政限额如何提升至20万?如何调整邮政储蓄的转账限额至20万?

    邮政限额5万怎么改20万?邮政限额5万改20万的具体步骤如下:1、用户在浏览器搜索框输入中国邮政储蓄银行网址,点击官方网站个人............

    LR2024-08-22 18:25:15阅读:8
  • 康宁终身保险怎样返还?财经

    康宁终身保险怎样返还?

    康宁终身保险没有返还功能,这是属于一款终身重疾保险,是中国人寿经典的康宁系列保险产品。康宁终身2019版是这个系列其中一个版本,目前这款产品已经停售,提供的保障是...

    LR2024-08-22 18:25:14阅读:6
 125488  首页 上一页 7076 7077 7078 下一页 尾页
搜索
排行榜
  • 热门文章
  • 山东省农商行存款利率表,山东农商银行最新利息表
  • 准时宝是什么?
  • 陕西信合最新的存款利率表 陕西信合存款定期利息
  • 陕西信合最新存款年利率 陕西信合3年定期的利率
  • 湖北银行最新存款利率,湖北银行20万大额存单
  • 银行开户行联行号查询系统官网(全国开户行银行联行号查询官网)
  • 邮政银行三年定期存款利率是多少?
  • 光大银行人工服务电话
  • 为何我会接到95533的电话?
标签列表
  • 股票行情
  • 人民币
  • 黄金价格
  • 基金
  • 外汇
  • 支付宝
  • 信贷
  • 养老保险
  • 期货
  • 投资理财
  • 美元指数
  • 理财常识
  • 房贷
  • 信用卡
  • 银行

本文内容由互联网用户自发贡献,该文观点仅代表作者本人。本站仅提供信息存储空间服务,不拥有所有权,不承担相关法律责任。如发现本站有涉嫌抄袭侵权/违法违规的内容, 请发送邮件至 support1012#126.com(#更换为@) 举报,一经查实,本站将立刻删除。

Copyright © 巴适财经 桂ICP备2025058490号