巴适财经
  • 首页
  • 股票
  • 基金
  • 黄金
  • 外汇
  • 期货
  • 财经
  • 简讯
首页 > 财经
  • 孕中险能保障什么内容财经

    孕中险能保障什么内容

    孕中险顾名思义,是给准妈妈的保障。从保障内容来讲分为两大块:妈妈的保障和新生儿的保障;虽然保障内容繁多,但是最重要的保障其实就两点:1、怀孕期间妈妈的并发症风险...

    LR2024-08-23 18:23:41阅读:4
  • 正规的线上兼职平台(猪八戒网站真的靠谱吗)财经

    正规的线上兼职平台(猪八戒网站真的靠谱吗)

    大家好,今天给各位分享正规的线上兼职平台的一些知识,其中也会对猪八戒网站真的靠谱吗进行解释,文章篇幅可能偏长,如果能碰巧解决你现在面临的问题,别忘了关注本站,现在...

    LR2024-08-23 18:23:38阅读:17
  • 柯基狗狗多少钱一只 柯基多少一只财经

    柯基狗狗多少钱一只 柯基多少一只

    一、一只柯基犬售价多少柯基犬的价格一般在1600-8500元左右,其中宠物级柯基犬的价格在1600-3500元,血统级柯基犬的价格在3500-8500元,一只比赛级柯基犬的价格在8500...

    LR2024-08-23 18:23:35阅读:5
  • 武汉农村商业银行总行地址 湖北农商银行网点分布财经

    武汉农村商业银行总行地址 湖北农商银行网点分布

    今天来为大家解答武汉农村商业银行总行地址这个问题的一些问题点,包括湖北农商银行网点分布也一样很多人还不知道,因此呢,今天就来为大家分析分析,现在让我们一起来看...

    LR2024-08-23 18:23:34阅读:58
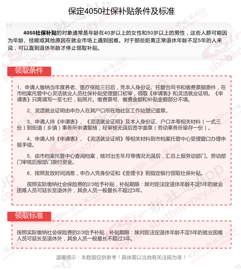
  • 保定4050社保补贴标准2024年最新 保定灵活就业4050补贴需要什么条件财经

    保定4050社保补贴标准2024年最新 保定灵活就业4050补贴需要什么条件

    2024保定灵活就业4050社保补贴是一项面向特定年龄段的就业困难人群的社会保险补贴。 “灵活就业4050社保补贴”是指灵活就业困难人员社保补贴。该方案是对就业困...

    LR2024-08-23 17:34:38阅读:7
  • 2023~2024年江西赣州4050补贴达到什么条件才能领取 江西赣州4050补贴每月多少钱?财经

    2023~2024年江西赣州4050补贴达到什么条件才能领取 江西赣州4050补贴每月多少钱?

    2024江西赣州灵活就业4050社保补贴是一项面向特定年龄段的就业困难人群的社会保险补贴。 “灵活就业4050社保补贴”是指灵活就业困难人员社保补贴。该方案是对就...

    LR2024-08-23 17:34:26阅读:10
  • 开原市最低工资多少钱一个月 2024年开原市最低工资标准一览(2024年更新)财经

    开原市最低工资多少钱一个月 2024年开原市最低工资标准一览(2024年更新)

    开原市最低工资标准是多少? 最低工资标准是指单位劳动时间的最低工资基数,其标准应当高于当地的社会救济金和失业保险金的支付标准,低于平均工资,接下来随新社通app小...

    LR2024-08-23 17:34:26阅读:6
  • 北镇市最低工资最新标准2024(北镇市最低工资是多少2024最新调整)财经

    北镇市最低工资最新标准2024(北镇市最低工资是多少2024最新调整)

    北镇市最低工资标准是多少? 最低工资标准是指单位劳动时间的最低工资基数,其标准应当高于当地的社会救济金和失业保险金的支付标准,低于平均工资,接下来随新社通app小...

    LR2024-08-23 17:34:20阅读:19
  • 朔州4050社保补贴标准2024年最新 朔州灵活就业4050补贴需要什么条件财经

    朔州4050社保补贴标准2024年最新 朔州灵活就业4050补贴需要什么条件

    2024朔州灵活就业4050社保补贴是一项面向特定年龄段的就业困难人群的社会保险补贴。 “4050人员” 是国对大龄就业困难人员的一种称呼,指的是女性年满40岁,男性年满...

    LR2024-08-23 17:34:17阅读:8
  • 银行存款利率打错了怎么办 定期存款银行错支怎样解决财经

    银行存款利率打错了怎么办 定期存款银行错支怎样解决

    这篇文章给大家聊聊关于银行存款利率打错了怎么办,以及定期存款银行错支怎样解决对应的知识点,希望对各位有所帮助,不要忘了收藏本站哦。1.需要及时联系银行,要求银行...

    LR2024-08-23 17:25:06阅读:20
  • 福州银行最新存款利率,福州银行房贷利率财经

    福州银行最新存款利率,福州银行房贷利率

    很多朋友对于福州银行最新存款利率和福州银行房贷利率不太懂,今天就由小编来为大家分享,希望可以帮助到大家,下面一起来看看吧!厦门农商银行闽侯支行,三年定期3.5%,五年...

    LR2024-08-23 17:25:04阅读:3
  • 哪个小额贷款产品更可靠?个人贷款如何选择最佳方案?财经

    哪个小额贷款产品更可靠?个人贷款如何选择最佳方案?

    个人贷款哪个靠谱?最好是小额贷款产品可以试下微粒贷啊,是微众银行旗下的小额贷款产品,正规可靠,更值得信赖。在微粒贷借钱,随借随还,借几天............

    LR2024-08-23 17:25:02阅读:12
  • 龙江银行活期存款利率表 龙江银行存款利率2023最新财经

    龙江银行活期存款利率表 龙江银行存款利率2023最新

    今天小编来为大家解答以下的问题,关于龙江银行活期存款利率表,龙江银行存款利率2023最新这个很多人还不知道,现在让我们一起来看看吧!一、活期存款0.35二、定期存款(一...

    LR2024-08-23 17:25:01阅读:6
  • 教育金的特点是什么?财经

    教育金的特点是什么?

    教育金又被称作为教育保险、子女教育保险以及孩子教育保险,是为了孩子将来教育支出做准备的一种保险产品。它有以下特点:1、用途专一一旦选择购买教育基金,就只能用...

    LR2024-08-23 17:25:00阅读:5
  • QQ微粒贷如何使用?详细步骤指南。财经

    QQ微粒贷如何使用?详细步骤指南。

    QQ微粒贷是怎么用的?打开手机QQ,找到QQ钱包页面,点击“微粒贷”图标,就直接进入微粒贷页面了,开通、借钱、还钱都是在这............

    LR2024-08-23 17:24:59阅读:5
  • POS机是否可以用于还信用卡欠款?财经

    POS机是否可以用于还信用卡欠款?

    pos机可以还信用卡吗?要看pos机有没有还信用卡的功能,有的pos机没有还信用卡的功能是不可以还信用卡的。如果有还信用卡的............

    LR2024-08-23 17:24:57阅读:5
 125488  首页 上一页 7003 7004 7005 下一页 尾页
搜索
排行榜
  • 热门文章
  • 山东省农商行存款利率表,山东农商银行最新利息表
  • 准时宝是什么?
  • 陕西信合最新的存款利率表 陕西信合存款定期利息
  • 陕西信合最新存款年利率 陕西信合3年定期的利率
  • 湖北银行最新存款利率,湖北银行20万大额存单
  • 银行开户行联行号查询系统官网(全国开户行银行联行号查询官网)
  • 邮政银行三年定期存款利率是多少?
  • 光大银行人工服务电话
  • 为何我会接到95533的电话?
标签列表
  • 股票行情
  • 人民币
  • 黄金价格
  • 基金
  • 外汇
  • 支付宝
  • 信贷
  • 养老保险
  • 期货
  • 投资理财
  • 美元指数
  • 理财常识
  • 房贷
  • 信用卡
  • 银行

本文内容由互联网用户自发贡献,该文观点仅代表作者本人。本站仅提供信息存储空间服务,不拥有所有权,不承担相关法律责任。如发现本站有涉嫌抄袭侵权/违法违规的内容, 请发送邮件至 support1012#126.com(#更换为@) 举报,一经查实,本站将立刻删除。

Copyright © 巴适财经 桂ICP备2025058490号