• 2023~2024年河北张家口灵活就业社保补贴能拿到多少钱 河北张家口4050补贴申请条件是什么?

    2024河北张家口4050补贴主要针对的是年龄在40岁以上的女性和50岁以上的男性,这些人群通常因为年龄较大而面临就业困难。 “4050人员” 是国对大龄就业困难人员的一...

    LR2024-08-23 18:34:19阅读:6
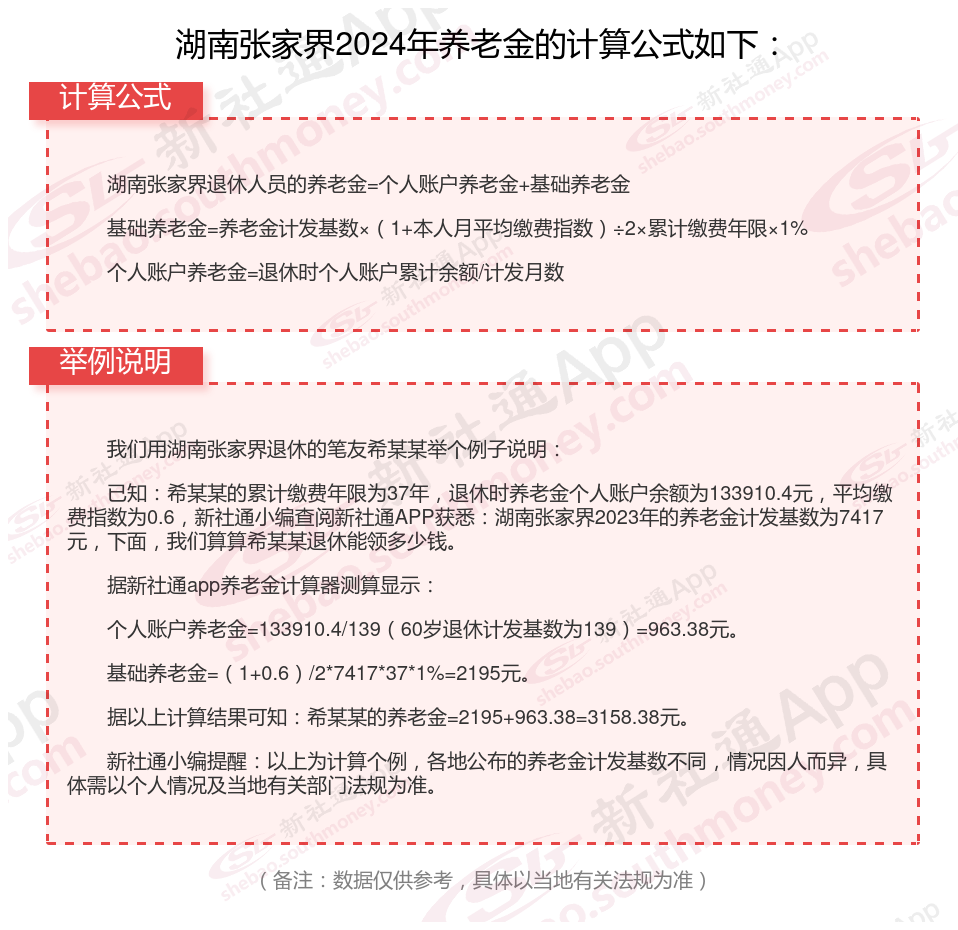
  • 湖南张家界社保交满15年退休可以拿多少钱?湖南张家界养老金计算方法2024年最新公式(举例说明)

    交了这么多年社保你知道我们退休后能领多少钱吗?根据最新的社保退休金在线计算器,职工退休时的社保退休金由两部分组成:社保退休金=基础社保退休金 个人账户社保退休...

    LR2024-08-23 18:34:16阅读:23
  • 企业年金,好处有哪些

    企业年金被称为“ 金手铐 ”,很多大公司都会用来留住人才,因为它有以下两大优势:增加收入:企业年金需要公司和个人共同缴费。只要工作满一定年限,公司交的钱就会逐渐转...

    LR2024-08-23 18:25:19阅读:5
  • 学位房和学区房,有什么区别?

    不管是哪里的房,只要和名校挂上钩,房子的价位立马就会上一个台阶。学区房和学位房听上去差不多,但其实不是一回事:学区房:教育局按片区划分,小区属于哪些学校,子女符合规...

    LR2024-08-23 18:25:18阅读:10
  • 续保和续费时,需要注意什么?

    1.?长期险续费注意事项若长期险忘记缴费,先查看自己的保单是否过了宽限期。保单还在宽限期内,直接向保险公司续费就可以,一般直接把保费存入投保时的银行卡内,保险公...

    LR2024-08-23 18:25:16阅读:6
  • 工商银行金卡有几种(工商银行的金卡分几种)

    大家好,关于工商银行金卡有几种很多朋友都还不太明白,今天小编就来为大家分享关于工商银行的金卡分几种的知识,希望对各位有所帮助!工商银行的金卡分几种工行金卡有理...

    LR2024-08-23 18:25:13阅读:7
  • 关于申请信用卡的年龄限制是多少岁?

    多大可以申请信用卡?年满18周岁才可申请信用卡。申请信用卡的条件是:1、申请人年龄在18到60岁之间;2、申请人有完全民............

    LR2024-08-23 18:25:12阅读:10
  • 质子重离子治疗是什么?靠谱吗?

    1.是什么?目前,癌症的主要治疗方有3种:手术:手术切除肉眼可见的瘤体,是治疗早期、乃至于中期恶性肿瘤的重要方法,某些早期肿瘤经手术切除可达到完全治愈、长期存活的目...

    LR2024-08-23 18:25:10阅读:4
  • 工行贷记卡与信用卡有什么不同?求解析两者间的差异。

    工行贷记卡和信用卡的区别什么?工行贷记卡和信用卡的区别:1、工商银行贷记卡能够透支,透支银行会算利息,没有免息期;信用卡也能够透支............

    LR2024-08-23 18:25:09阅读:6
  • 互联网保险的特点是什么?

    我们再来看看,互联网保险有什么特点?1、性价比高互联网保险最大的优势就是便宜,通过网络销售,减少了人力销售成本,也减少了一些办公场地租金、水电费等成本,所以保险公...

    LR2024-08-23 18:25:08阅读:4
  • 什么是股票的市盈率

    股票投资的秘籍——市盈率解析对于财经小编来说,让投资者了解股票市盈率的重要性,并掌握如何运用市盈率分析股票的价值,是提高投资者分析能力和投资技巧的关键,什么是...

    LR2024-08-23 18:25:06阅读:5
  • 人身保险和人寿保险有什么区别?

    在了解了人身保险和人寿保险的关系后,我们再看看它们之间的区别有哪些?1、属性不同(1)人身保险以人的寿命和身体为保险标的的保险。当人们遭受不幸事故或因疾病、年老...

    LR2024-08-23 18:25:01阅读:9
  • 2005股票

    回顾2005年股市:股改春风吹满地,牛市悄悄来临作为中国股市的重大转折点,2005年股市注定要在历史上留下浓厚的一笔,这一年,中国股市经历了一系列重大改革,为后续的市场繁...

    LR2024-08-23 18:25:00阅读:5
  • 外卖保险保什么?

    发现外卖食品有问题,可以用“食品安全责任险”维权。以?美团、饿了么?为例,像美团的“放心吃”和饿了么的“食无忧”都能赔钱。下面来看看它们的具体保障:可以看到,如...

    LR2024-08-23 18:24:57阅读:6
  • 什么是连带被保险人?

    的。连带被保险人是保险上面被保险人上有两个或者两个以上的保险标的时,一个是主被保险人和“顺带”的连带被保险人,保额要低于主被保险人。在保险合同成立时,对被保...

    LR2024-08-23 18:24:53阅读:4
  • 现银行存款利率定期3年是多少(在建行存100万待遇)

    2023各大银行3年定期利率我国六大国有银行存定期3年的利率为:1、中国工商银行:存三年定期的利率为3.57%;2、中国农业银行:存三年定期的利率为3.65%;3、中国建设银行:...

    LR2024-08-23 18:24:47阅读:18