巴适财经
  • 首页
  • 股票
  • 基金
  • 黄金
  • 外汇
  • 期货
  • 财经
  • 简讯
首页 > 财经
  • 在哪里看黄金的走势财经

    在哪里看黄金的走势

    掌握黄金走势,洞察投资机会——黄金市场分析与展望作为财经小编,我们深知黄金价格的波动对投资者具有重要意义,本文将为您详细解析黄金市场的走势,帮助您把握投资机会...

    LR2024-08-24 18:23:50阅读:6
  • 什么情况应该分期?财经

    什么情况应该分期?

    开通花呗,分期付款,无非是想减轻一下经济负担。不过,深蓝君认为分期付款虽好,但买东西不要全部都分期付款,除了一些情况之外,我是是举双手赞成分期的。比如买房,就算有充...

    LR2024-08-24 18:23:48阅读:12
  • 买房贷款征信要求有哪些?如何满足贷款购房的征信条件?财经

    买房贷款征信要求有哪些?如何满足贷款购房的征信条件?

    买房贷款征信要求是什么?买房贷款对征信的要求:1、买房贷款一般要求查看个人的姓名、身份证、姓名,申请日期,出具日期、婚姻状况............

    LR2024-08-24 18:23:47阅读:6
  • 花呗逾期是否影响贷款购车资格?财经

    花呗逾期是否影响贷款购车资格?

    花呗逾过期影响贷款买车吗?花呗逾过期是否影响贷款买车要分情况而定,具体如下:1、如果用户在使用花呗时,签订了个人信用信息查询报............

    LR2024-08-24 18:23:46阅读:12
  • 工商银行黄金产品-工商银行黄金产品有哪些财经

    工商银行黄金产品-工商银行黄金产品有哪些

    工商银行黄金产品解析:投资理财新选择随着金融市场的不断发展,黄金作为一种避险资产,越来越受到投资者的青睐,作为国内金融业的领军企业,工商银行推出了多种黄金产品,以...

    LR2024-08-24 18:23:43阅读:13
  • 平安人寿怎么退保?财经

    平安人寿怎么退保?

    平安人寿退保,可以按照以下流程进行操作:1、电话退保拨打平安人寿客服电话95511,转人工服务,告诉客服你要退保,客服会指引你,可以去距离你最近的服务网点办理此业务,以及...

    LR2024-08-24 18:23:43阅读:7
  • 什么是银行保险?财经

    什么是银行保险?

    银行保险是由银行、邮政、基金组织以及其他金融机构与保险公司合作,通过共同的销售渠道向客户提供产品和服务的创新型保险。也就是说,银行确实是可以卖保险的,和你去...

    LR2024-08-24 18:23:42阅读:14
  • 关于惠农e贷申请条件,有哪些要求需要满足?财经

    关于惠农e贷申请条件,有哪些要求需要满足?

    惠农e贷需要什么条件啊?惠农e贷是农业银行贷款产品,申请惠农e贷需要满足以下条件:1、贷款人要年满十八周岁,且具有完全民事行............

    LR2024-08-24 18:23:39阅读:20
  • 哪些保险能抵税?财经

    哪些保险能抵税?

    简单告诉大家,大多数保险都无法抵税。能享受国家退税政策的保险,只有这 3 类产品:税优健康险:本质上是医疗险,源于国家和保险公司合作推出的一项福利政策。税延养老险:...

    LR2024-08-24 18:23:38阅读:7
  • 将支付宝收款码分享给他人是否安全?财经

    将支付宝收款码分享给他人是否安全?

    把支付宝收款码给别人安全吗?一般把支付宝收款码给别人是安全的,支付宝收款码只有收款的相关功能,并不会泄露用户的隐私问题,如果支付............

    LR2024-08-24 18:23:36阅读:8
  • 社保没缴满15年,怎么办?财经

    社保没缴满15年,怎么办?

    我们父母那一辈人,交社保的意识不是很强,不少人都是断断续续地交,甚至有些人为了每个月多发几百块现金,压根就没交社保。如果退休时没交满 15 年,那就无法领取养老金。...

    LR2024-08-24 18:23:33阅读:6
  • 2023~2024年长沙4050社保补贴标准是什么,灵活就业人员补贴如何申请?财经

    2023~2024年长沙4050社保补贴标准是什么,灵活就业人员补贴如何申请?

    2024长沙灵活就业4050社保补贴是一项面向特定年龄段的就业困难人群的社会保险补贴。 多数地区只有4050人员可以领取社保补贴,现在扩大了补贴对象及范围,通过就业困...

    LR2024-08-24 17:34:37阅读:29
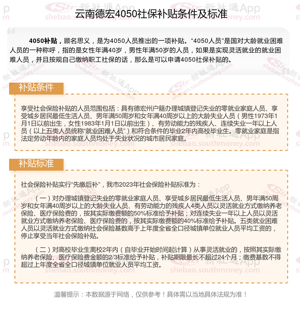
  • 2023~2024年云南德宏4050社保补贴标准是什么,灵活就业人员补贴如何申请?财经

    2023~2024年云南德宏4050社保补贴标准是什么,灵活就业人员补贴如何申请?

    2024云南德宏灵活就业4050社保补贴是一项面向特定年龄段的就业困难人群的社会保险补贴。 多数地区只有4050人员可以领取社保补贴,现在扩大了补贴对象及范围,通过就...

    LR2024-08-24 17:34:35阅读:45
  • 2023~2024年贵阳4050补贴达到什么条件才能领取 贵阳4050补贴每月多少钱?财经

    2023~2024年贵阳4050补贴达到什么条件才能领取 贵阳4050补贴每月多少钱?

    2024贵阳4050补贴主要针对的是年龄在40岁以上的女性和50岁以上的男性,这些人群通常因为年龄较大而面临就业困难。 “灵活就业4050社保补贴”是指灵活就业困难人员...

    LR2024-08-24 17:34:26阅读:9
  • 2024年抚州什么条件可申请4050社保补贴 抚州4050社保补贴领取最新标准一览财经

    2024年抚州什么条件可申请4050社保补贴 抚州4050社保补贴领取最新标准一览

    2024抚州4050补贴主要针对的是年龄在40岁以上的女性和50岁以上的男性,这些人群通常因为年龄较大而面临就业困难。 多数地区只有4050人员可以领取社保补贴,现在扩大...

    LR2024-08-24 17:34:18阅读:6
  • 2024年天门灵活就业人员社保缴费标准档次表 天门灵活就业社保交满15年拿多少钱?财经

    2024年天门灵活就业人员社保缴费标准档次表 天门灵活就业社保交满15年拿多少钱?

    对于灵活就业者来说,社保缴纳是一个非常重要的问题。那么, 2024年天门灵活就业社保怎么交?一个月要交多少呢? 领取待遇如何计算的?接下来随新社通APP小编一起了解天门...

    LR2024-08-24 17:34:16阅读:25
 125488  首页 上一页 6926 6927 6928 下一页 尾页
搜索
排行榜
  • 热门文章
  • 山东省农商行存款利率表,山东农商银行最新利息表
  • 准时宝是什么?
  • 陕西信合最新的存款利率表 陕西信合存款定期利息
  • 陕西信合最新存款年利率 陕西信合3年定期的利率
  • 湖北银行最新存款利率,湖北银行20万大额存单
  • 银行开户行联行号查询系统官网(全国开户行银行联行号查询官网)
  • 邮政银行三年定期存款利率是多少?
  • 光大银行人工服务电话
  • 为何我会接到95533的电话?
标签列表
  • 股票行情
  • 人民币
  • 黄金价格
  • 基金
  • 外汇
  • 支付宝
  • 信贷
  • 养老保险
  • 期货
  • 投资理财
  • 美元指数
  • 理财常识
  • 房贷
  • 信用卡
  • 银行

本文内容由互联网用户自发贡献,该文观点仅代表作者本人。本站仅提供信息存储空间服务,不拥有所有权,不承担相关法律责任。如发现本站有涉嫌抄袭侵权/违法违规的内容, 请发送邮件至 support1012#126.com(#更换为@) 举报,一经查实,本站将立刻删除。

Copyright © 巴适财经 桂ICP备2025058490号